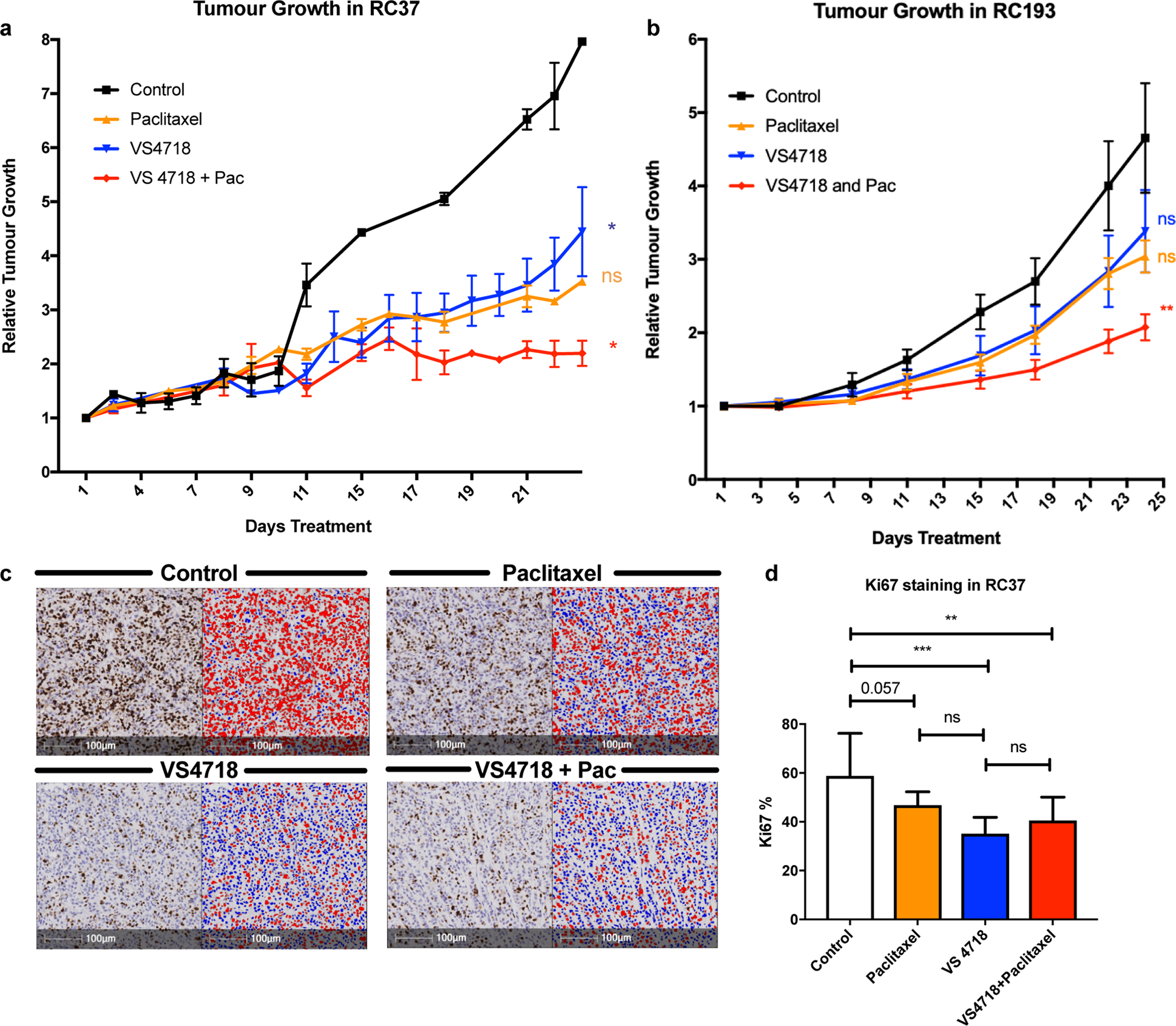
Fig. 5: FAK inhibition reduces primary tumour growth and proliferation in triple negative PDX models.
From: FAK inhibition alone or in combination with adjuvant therapies reduces cancer stem cell activity

a Tumour growth curve demonstrating that 50 mg/kg per oral VS4718 on weekdays as monotherapy and combined weekly Paclitaxel 7.5 mg/kg via intraperitoneal injection reduces relative tumour growth compared to control mice in RC 37. b Tumour curve demonstrating that combined FAK and Paclitaxel reduced tumour growth relative to control in RC193. Two-way ANOVA with post hoc Dunnett’s test. c) Photomicrographs of Ki67 staining with associated 100 µm scale bars. Second column demonstrates the automated scoring system used by the HALO system to score the number of positive nuclei shown in red. d 0.5 μM VS4718 reduced Ki67 expression in RC37. Two-way ANOVA with post hoc Tukeys test (ns not significant, *p < 0.05, **p < 0.01, ***p < 0.001, ***p < 0.0001). All error bars represent mean + SEM.