Fig. 2: Effects of AGX51 on cells in culture.
From: Anti-tumor effects of an ID antagonist with no observed acquired resistance

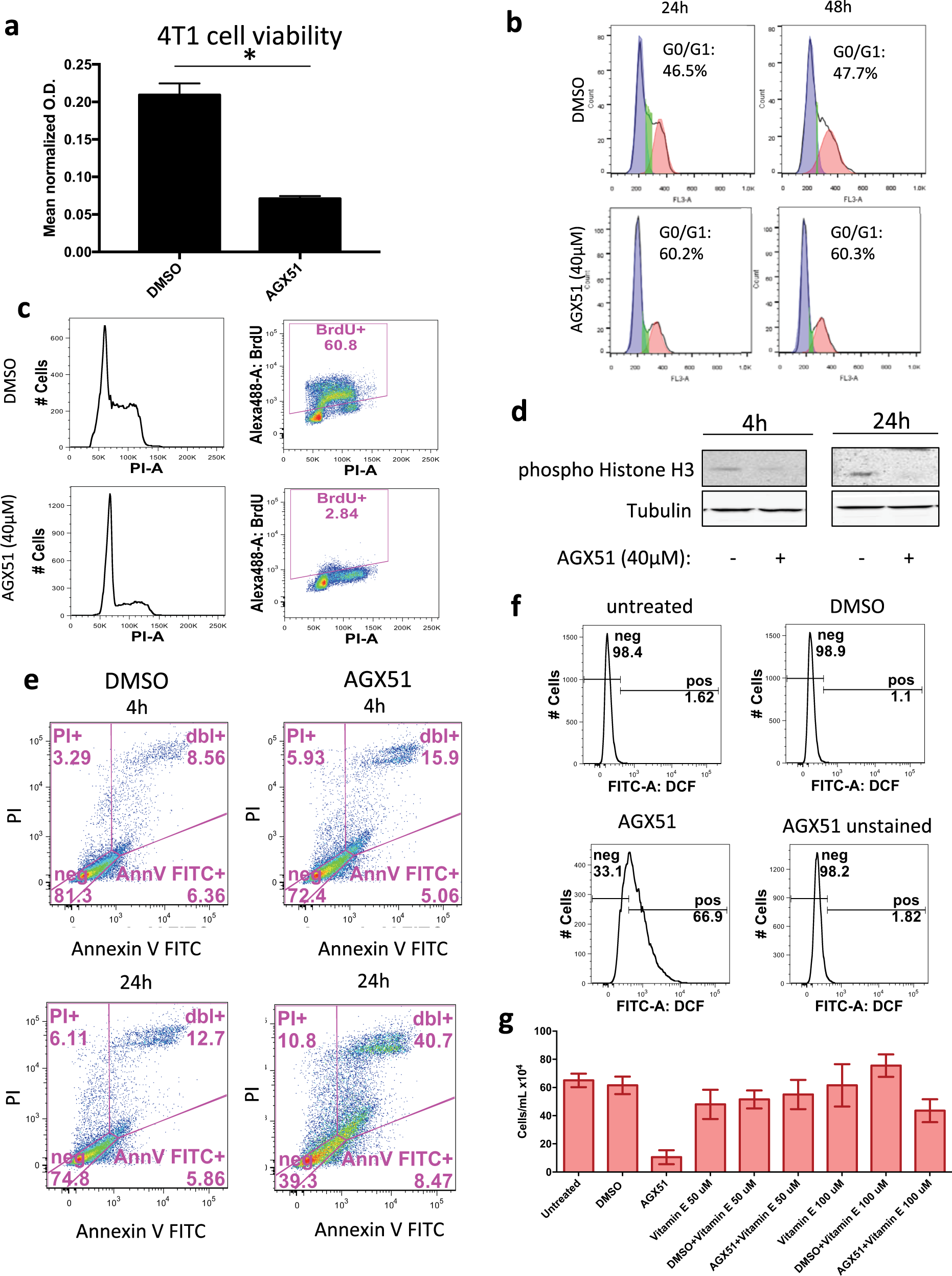
a Alamar blue cell viability assay on 4T1 cells treated with 40 µM AGX51 for 24 h. Mean value of technical triplicates is plotted with error bars representing SEM. * Indicates p < 0.001, as determined by unpaired t-test. The experiment was repeated at least three times. b Cell cycle analysis on 4T1 cells treated with 40 µM AGX51 for 24 and 48 h; the experiment was repeated three times. c BrdU incorporation by 4T1 cells treated with 40 µM AGX51 or vehicle, for 24 h as measured by flow cytometry. d Western blot for phospho-histone H3 on lysates from 4T1 cells treated with 40 µM AGX51 or DMSO for 4 and 24 h. e Annexin V and PI staining of 4T1 cells treated with AGX51 for 4 and 24 h, as analyzed by flow cytometry; the experiment was repeated two times. f Reactive oxygen species accumulation in 4T1 cells induced by AGX51 treatment, as determined by H2DCFDA staining followed by flow cytometry analysis. AGX51-treated cells not stained with H2DCFDA were analyzed as an auto-fluorescence control. The experiment was repeated three times. g Cell viability, as measured by trypan blue exclusion and cell counting of 4T1 cells treated with 40 µM AGX51 or DMSO for 24 h, with or without 1 h pretreatment with vitamin E (50 or 100 µM). Means are plotted with error bars showing standard deviation (SD) of four technical replicates. See also Supplementary Fig. 2.