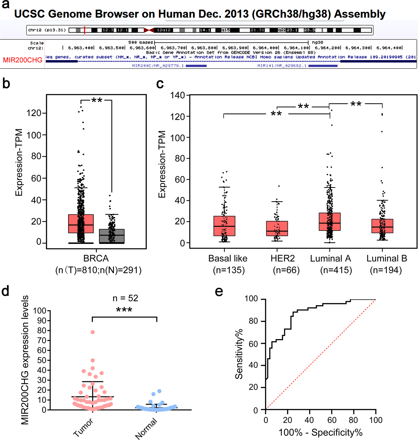
Fig. 1: MIR200CHG is upregulated in breast cancer tissues.

a Gene structure of MIR200CHG. b, c The expression of MIR200CHG in breast cancer and its subtypes in The Cancer Genome Atlas was analyzed by GEPIA2. N, non-tumor tissue, gray. T, tumor tissue, red. **P < 0.01. Boxplots represent medians (center line) and interquartile range (IQR; box), and whiskers represent the maximum and minimum values within 1.5 times the IQR from the edge of the box. d qRT-PCR was used to analyze the expression level of MIR200CHG in breast cancer tissues and adjacent non-tumor tissues, n = 52. GAPDH was used as an internal control. Dot plot of the individual data points, with a horizontal line at the arithmetic mean and error bars showing plus and minus one standard deviation. The data were analyzed by two-tailed unpaired T test. ***P < 0.001. e Receiver operating characteristic curve analysis based on the level of MIR200CHG in 52 analyzed breast cancer tissues.