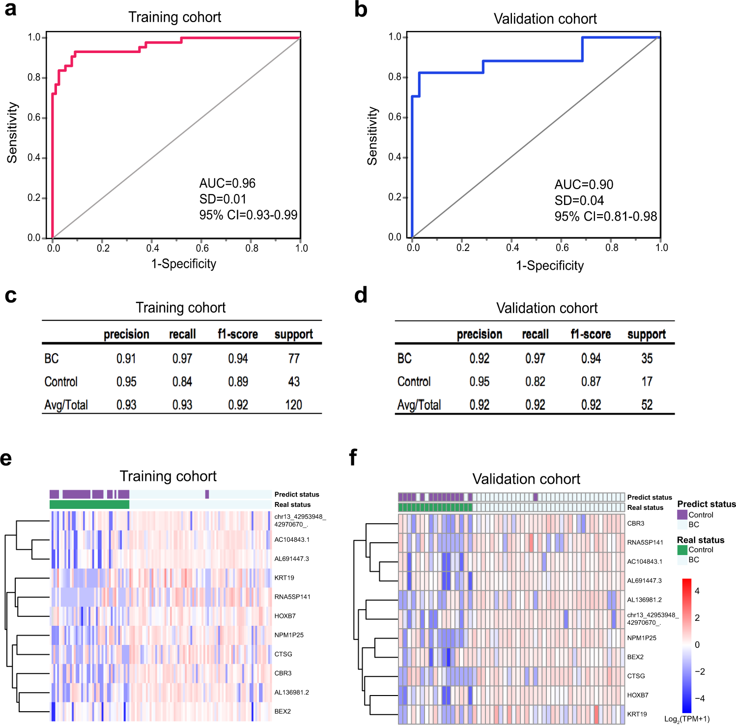
Fig. 3: Blood exLR profiles can distinguish BC patients from controls.

a, b ROC for the performance of the exLR d-signature in the training (n = 120, a) and validation (n = 52, b) cohorts. c, d The diagnosis effects of the d-signature in the training (c) and validation (d) cohorts. e, f Unsupervised hierarchical clustering of eleven exLRs selected for use in the d-signature in the training (e) and validation (f) cohorts. Each column represents an individual sample, and each row represents an exLR. The scale represents the expression values. ROC receiver operating characteristic, AUC area under the curve, SD standard deviation, CI confidence interval.