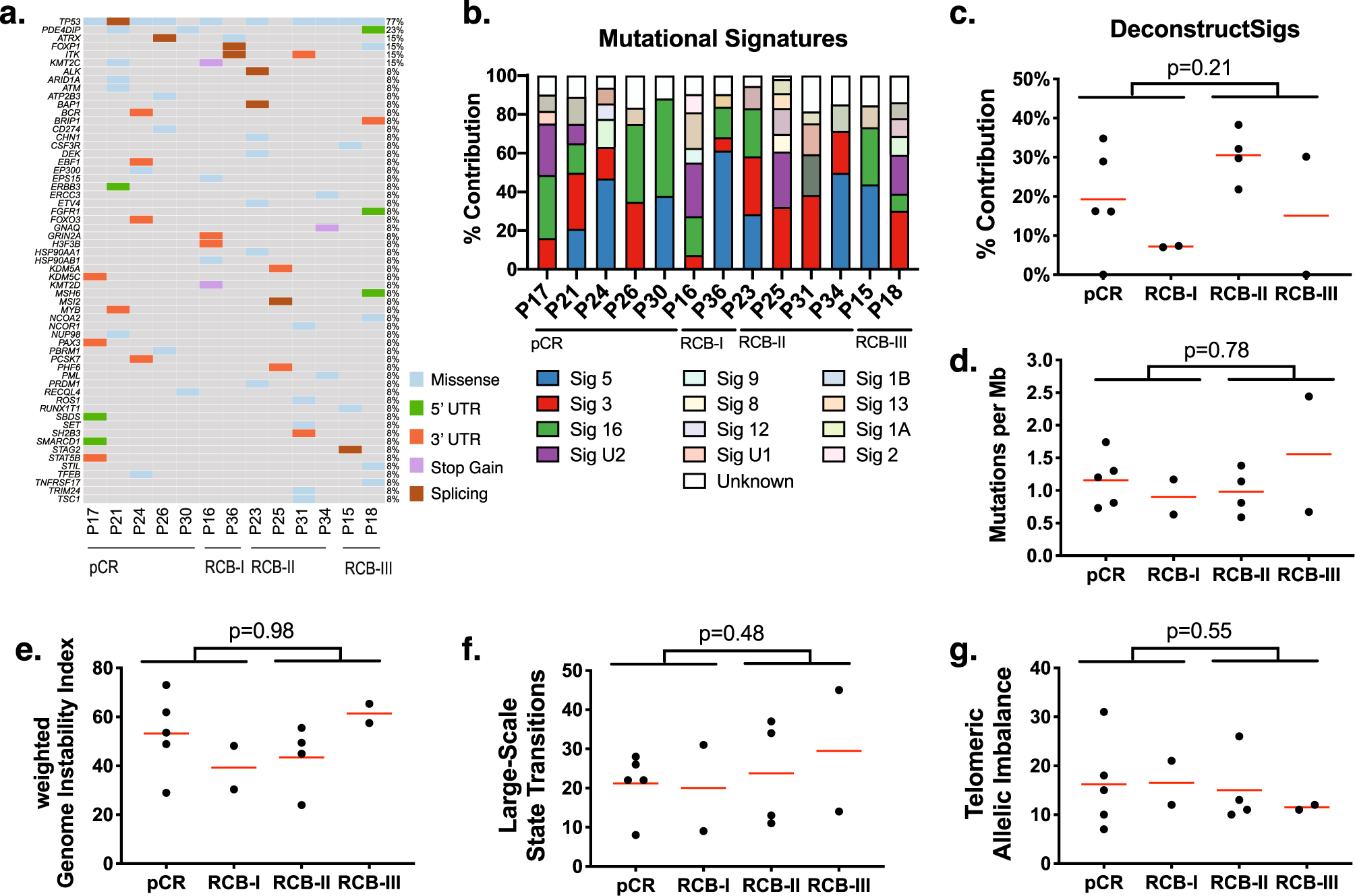
Fig. 1: Genomic profile of data set.

a This oncoplot shows the somatic mutations in cancer-associated genes from the COSMIC database found in this cohort. Each row represents a mutated gene and each column represents a patient. The patients are grouped by RCB. The rectangles are colored according to mutation status. b This plot shows the predicted contribution of each mutation signature (y-axis), as predicted by DeconstructSigs, to the overall mutational processes in the tumors (columns). The signatures are distinguished by color. c The percent contribution of signature 3 (indicative of homologous recombination deficiency) as predicted by DeconstructSigs, are shown on the y-axis for each of the tumors. The % contribution from signature 3 is separated according to the response of each tumor. The red line indicates mean contribution, and the p-values are calculated using an unpaired two-sided Student’s t test comparing pCR and RCB-I against RCB-II and RCB-III. d The tumor mutation burden (y-axis) is shown for each of the tumors, separated by response. The red lines indicate average mutations. The p-values are calculated as in c. e The weighted genome instability index (y-axis) is shown for each tumor, separated by response. The mean indexes are shown by red lines. The p-values are calculated as in c. f The number of large-scale state transitions (y-axis) is shown for each tumor, separated by response. The red lines indicate means. The p-values are calculated as in c. g The number of telomeres with imbalanced alleles (y-axis) is shown for each tumor, separated by response. The red lines indicate means. The p-values are calculated as in c.