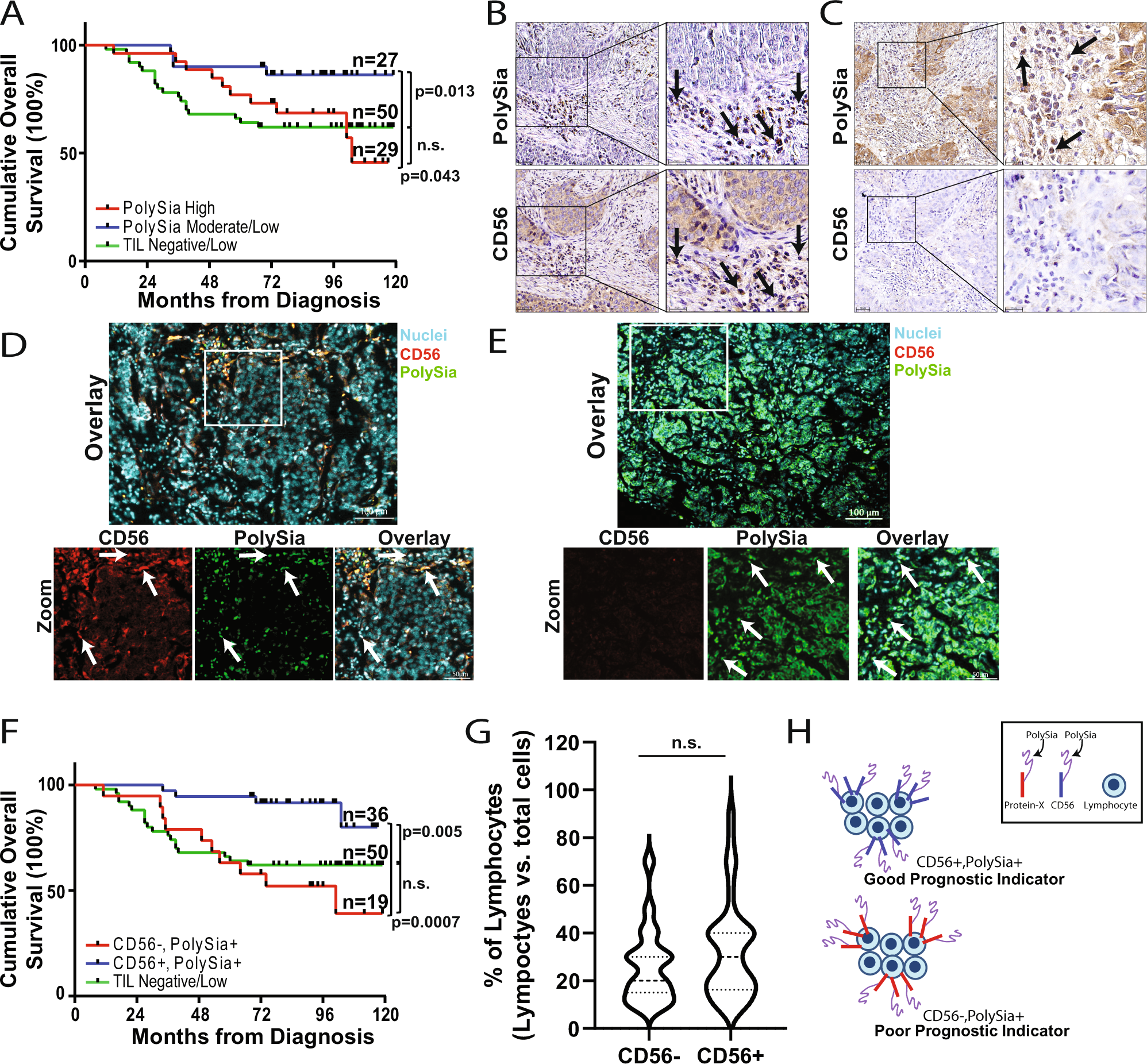
Fig. 7: PolySia and CD56 lymphocyte expression in HER2 expressing tumors and correlation with patient outcomes.

Kaplan–Meier curves for overall survival of individuals based on polySia expression levels in lymphocyte cells. Patient tumors were categorized as high polySia expression (H-Score ≥ 0.135) or moderate/low (H-Score ≤ 0.135). High polySia cut-point value was set at the 75% Percentile ±SEM of all values. B and C Immunohistochemical staining of polySia (top row) and CD56 (bottom row) in breast tumors categorized as TIL positive. Representative images are shown alongside higher magnification insets. Arrows point to regions of TILs positive for polySia and/or CD56. Scale bar = 50 and 20 µm (zoom). D and E Breast tumor tissue was immunostained for CD56 (red) and polySia (green), followed by a nuclei stain (blue). Bottom row represents zooms from corresponding image in the top row. D Arrows point to CD56 positive cells (red) which are also positive for polySia (green), and can be visualized as yellow in the overlay. E Arrows point to polySia cells which are negative for CD56. Scale bar = 100 or 50 µm (zoom). F Kaplan–Meier curves for overall survival of individuals based on polySia and CD56 TIL expression. Lymphocytes with a H-Score > 0.06 for each marker were classificed as polySia and CD56 postive; cut-point value was set at the 25% percentile ±SEM of all values. Overall Survival curve comparison: Log-rank (Mantel–Cox) test. G Percentage of lymphocytes in each tumor core categorized by TIL CD56 expression. H Animated diagram depicting the potential prognostic significance of polySia and CD56 expression in lymphocytes.