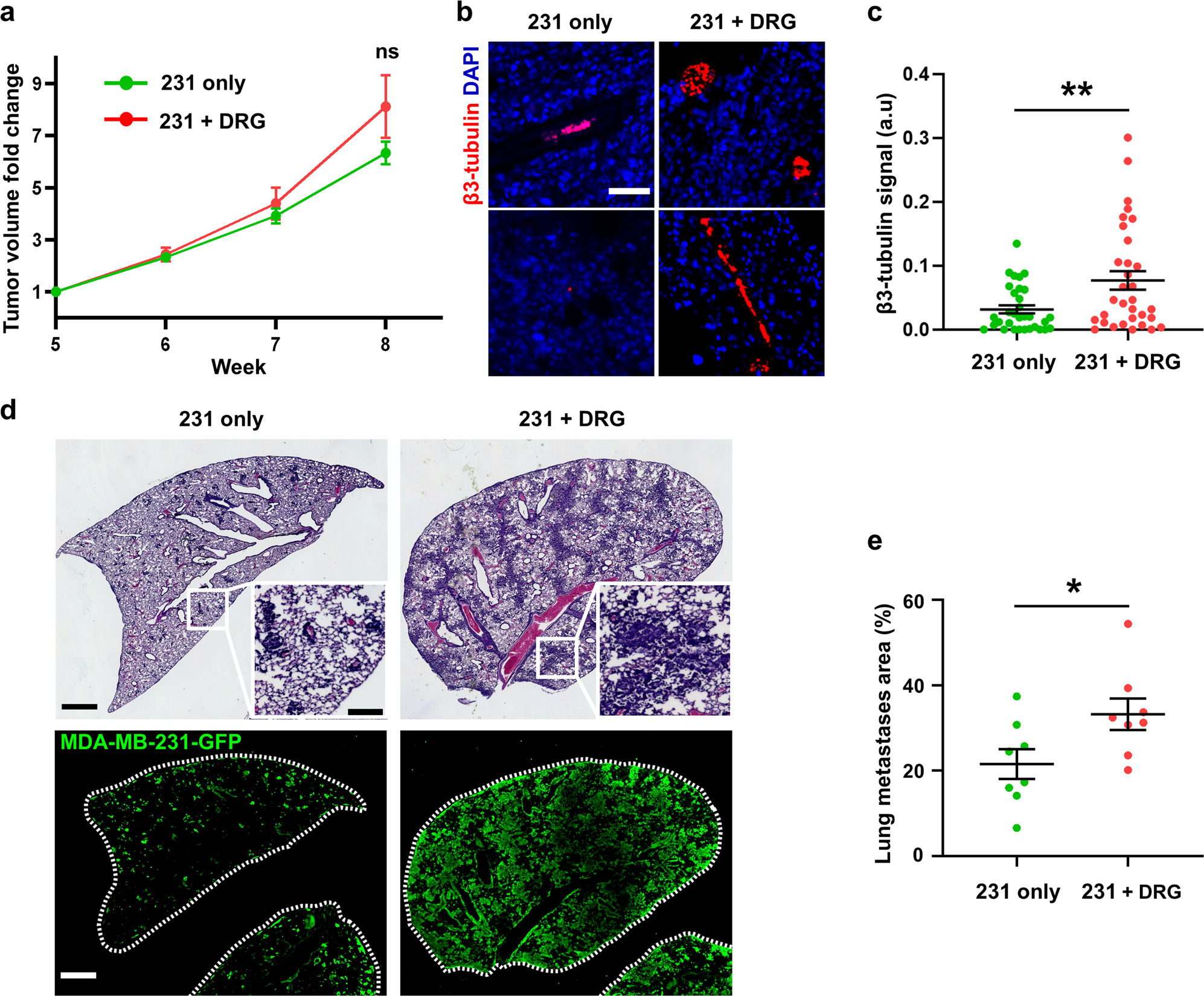
Fig. 2: DRG sensory neurons increased metastasis in vivo.

a Tumor volume of mice injected with GFP tagged MDA-MB-231 cells alone or in combination with DRG sensory neurons measured over time, n = 8 for each group. b Representative images of immunostaining of mammary tumors for β3-tubulin and nuclei with DAPI, scale bar denoting 50 μm. c Quantification of β3-tubulin signal intensity (a.u - arbitrary unit, n = 30 field of views across 8 animals). d Upper: H&E staining of lung in injected mice, scale bar denoting 1000 μm with insert showing higher magnification view of individual metastases, scale bar denoting 200 μm. Lower: immunostaining of lung metastasis in injected mice stained for anti-GFP antibody, scale bar denoting 1000 μm. e Quantification of GFP+ area in lung. Data show mean ± SEM. Significance was determined by unpaired student’s t test (*p = 0.038, **p < 0.01).