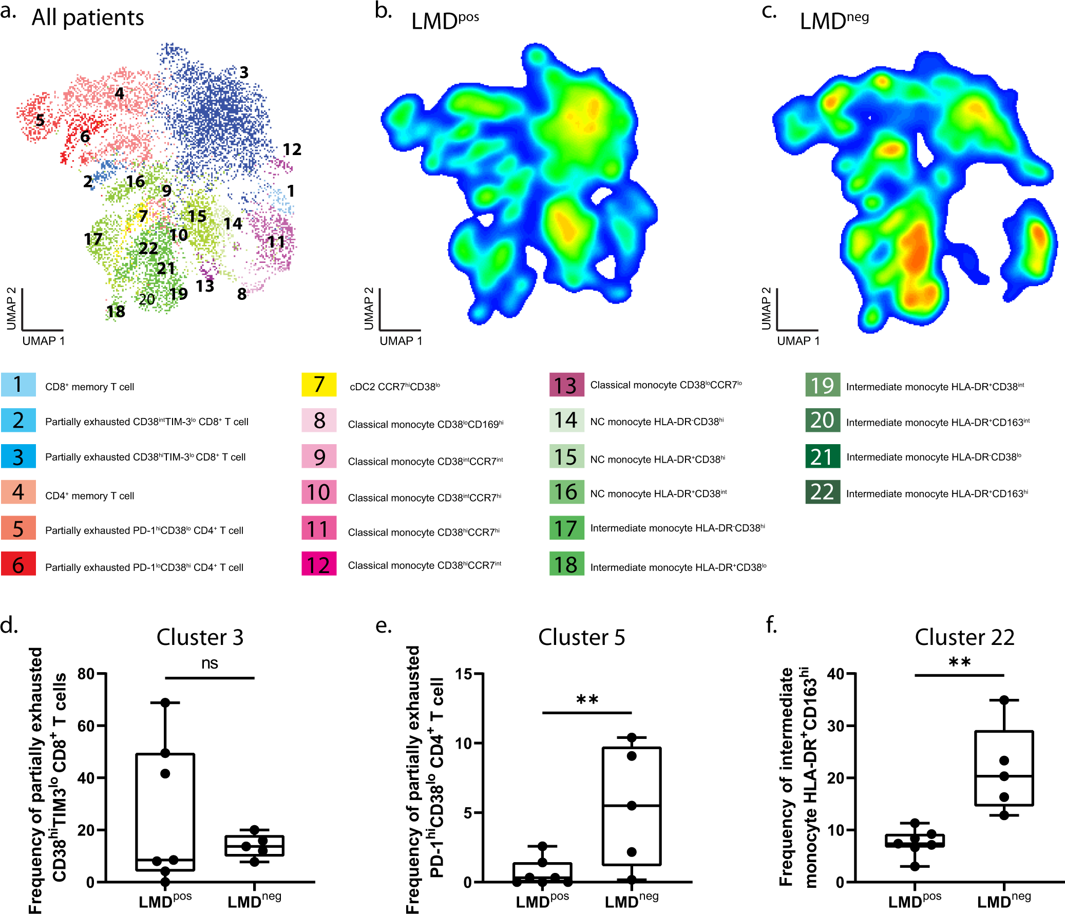
Fig. 5: Unsupervised immune profiling in PBMCs reveals unique subsets of CD4+ T cell and monocyte populations.

a UMAP projection of annotated clusters from all patients. b, c Density heat maps of immune cells in patients with LMD (LMDpos) (b) and patients without LMD (LMDneg) (c), with red representing the most prevalent cell types and blue representing the least prevalent cell types. d Frequency box plots of cluster 3, partially exhausted CD8+ T cell (CD38hiTIM3lo), e cluster 5, partially exhausted CD4+ T cell (PD-1hiCD38lo), and f cluster 22, intermediate monocytes expressing HLA-DR and CD163 out of the 22 identified cluster populations. For box plots in this figure, the boxes indicate the interquartile range, while the lower and upper bars correspond to the minimum and maximum non-outlier values of the data distribution. Centerline indicates the median value. Statistical significance was assessed in d–f by one-way ANOVA followed by the Tukey post hoc test. (* or **) indicates statistical significance with p < 0.05. n.s not significant.