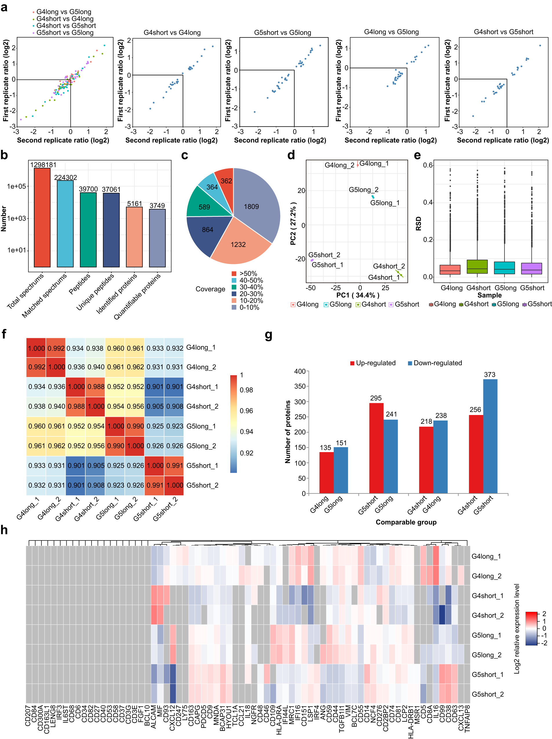
Fig. 4: Different expression of immunophenotype proteins between Miller-Payne 4 and 5 groups with distinct prognoses.

a Similar dispersion for biological replications. b Identification of 3749 different quantifiable proteins. c Distribution of proportions associated with differentially expressed proteins. d Principal component analysis (PCA) showed a high difference between compared groups and a low variation degree between the samples. e Box plots showed relative standard deviation (RSD) where low RSD means good quantitative repeatability. f Pearson’s correlation coefficient suggested the degree of correlation. Range from −1 to 1. g Total number of differentially expressed proteins. h Hierarchical clustering of the typically different immunophenotypes. G4 Miller-Payne 4, G5 Miller-Payne 5.