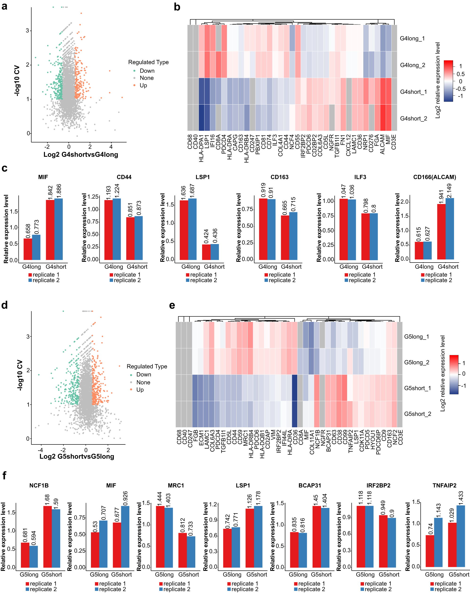
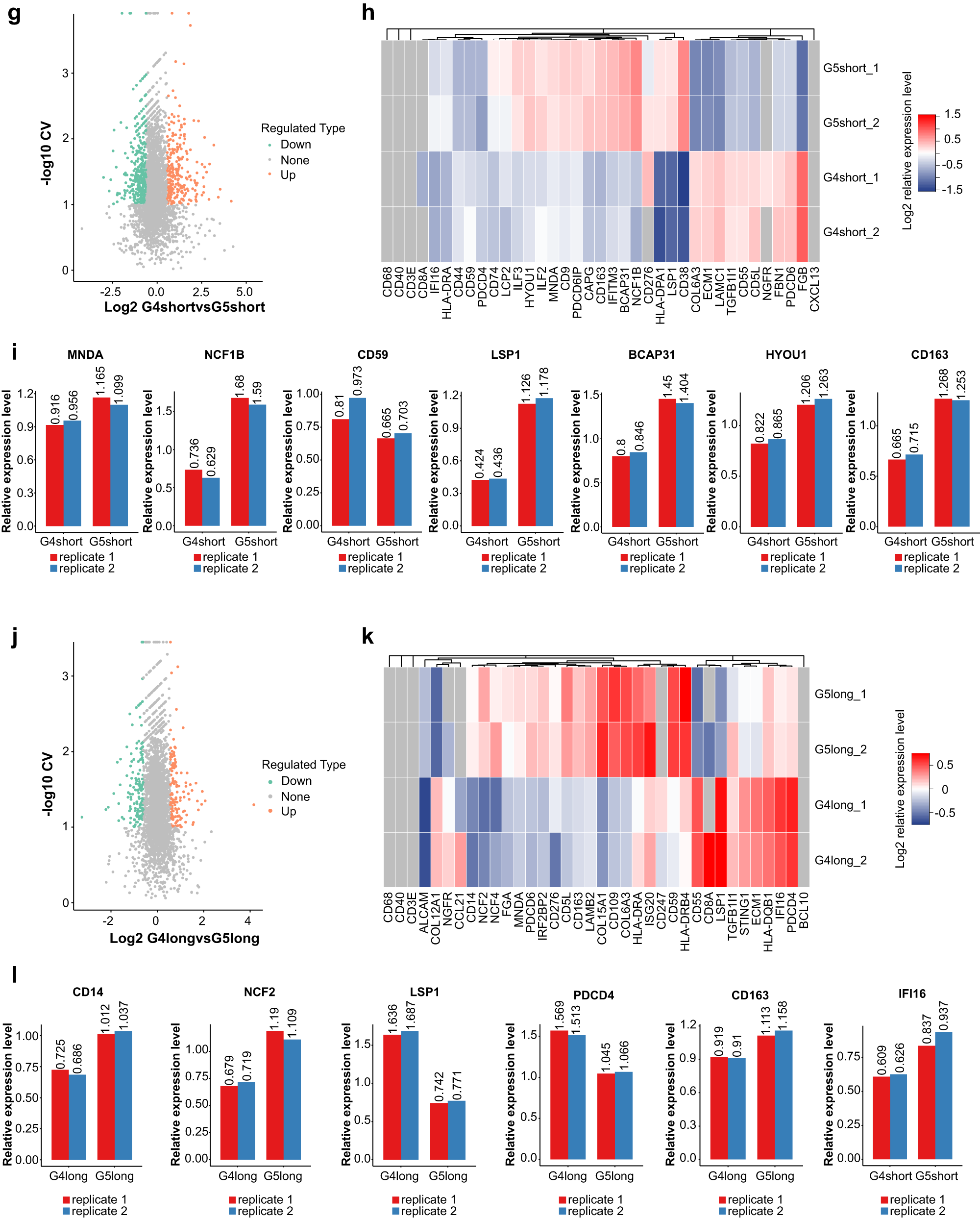
Fig. 5: Identification of different immunophenotype proteins associated with distinct prognosis in Miller-Payne 4/5 cohorts.


a, d, g, j Volcano plot shows significantly altered proteins with a fold change >1.2. Samples are compared by coefficient of variation (CV), and values <0.1 were considered significant. b, e, h, k Heat map shows levels of differentially and similarly immune-related protein. c, f, i, l Expression level of representative protein with a significant difference, quantified using Log2 ratio. G4 Miller-Payne 4, G5 Miller-Payne 5.