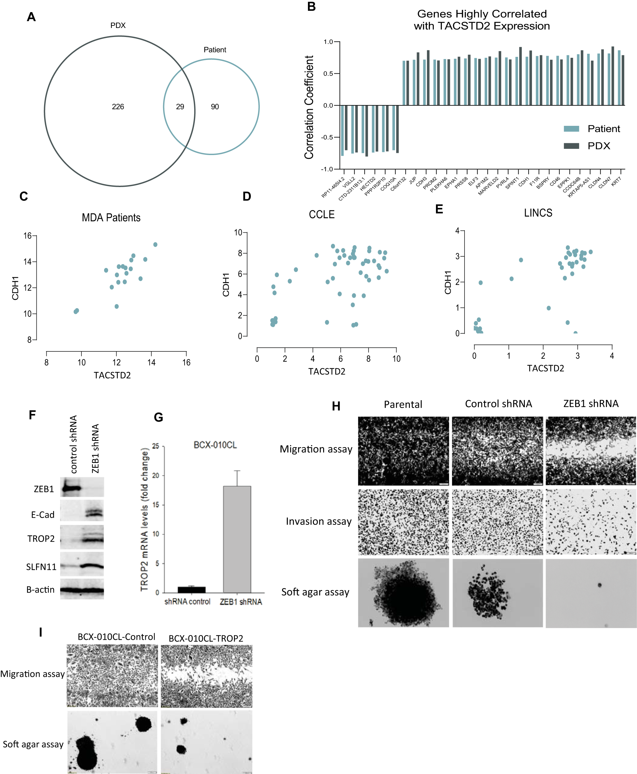
Fig. 2: TROP2 and ZEB1 regulation of EMT in breast cancer cells.

A Venn diagram of overlapping genes correlated with TACSTD2 expression in patient and corresponding PDX samples. B Correlation of overlapping genes correlated with TACSTD2 expression in patient and PDX samples. C–E Gene expression of TACSTD2 was correlated with expression of CDH1 in breast tumors and cell lines. Correlation coefficient of TACSTD2 vs. CDH1 was 0.823 (p < 0.001, Pearson test) in breast tumors. Gene expression of TACSTD2 was compared to expression of CDH1 in breast cancer cell lines from the CCLE and LINCS. Correlation coefficient of TACSTD2 vs. CDH1 was 0.564 (p < 0.001, Pearson test) in the CCLE and 0.755 (p < 0.001, Pearson test) in the LINCS. F Immunoblotting of ZEB1 knockdown. Breast cancer BCX-010CL cells were transduced with lentivirus of ZEB1 shRNA followed by puromycin selection. Cell lysates were subjected to SDS-PAGE and immunoblotted with antibodies against ZEB1, E-cad, SLFN11, and TROP2. G Quantitative PCR of TROP2 mRNA. Total RNA was extracted from ZEB1 knockdown and control cells, followed by reverse transcription. Quantitative real-time PCR was performed. Relative TROP2 mRNA was calculated with normalization by GAPDH (mean ± SEM). H Functional EMT assays of BCX-010CL cells with or without ZEB1 knockdown. Top row: Wound healing assay (migration assay). Cells seeded in 12-well plates were cultured to 100% confluency. A cross scratch was made on the cell layer followed by culture for 2 days to allow cell to migrate to close the scratch gap. Images of stained wells were taken. Middle row: Transwell assay (invasion assay). Cells seeded into transwell inserts invaded through basement membrane extract (BME) Matrigel in 24 h. The invaded and stained cells on the down-surface of the inserts were imaged. Low row: Soft agar assay (anchorage-independent growth assay). Cells seeded into 0.35% agar were cultured for 2-4 weeks to allow cell colony formation in the agar. The stained colonies were imaged. I EMT assays of BCX-010CL cells overexpressing TROP2. BCX-010CL cells were transfected with TROP2-expressing plasmid, followed by immunoblotting to verify TROP2 overexpression. Cells were subjected to wound-healing assay and soft agar assay to assess cell capability of migration and anchorage-independent growth, as described above. (Scale bars for 2H and 2I: 200 µm).