Fig. 3: Study overview and PAM50 reclassification results for the leave-oneGeneCluster-out strategy.
From: Perturbation and stability of PAM50 subtyping in population-based primary invasive breast cancer

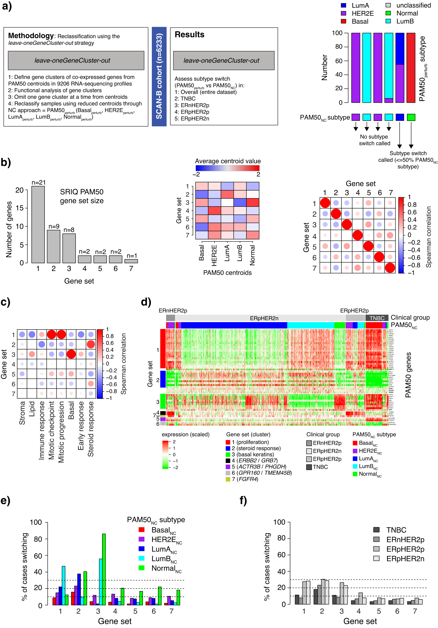
a Study outline, perturbation methodology, and subtype switch concept. A sample is called as having a subtype switch if the PAM50NC subtype is observed in ≤50% of the 100 PAM50perturb reclassifications (right panel). b Left panel, size of identified SRIQ core gene clusters defined from 9206 RNA sequencing profiles from ref. 14. Center panel, heatmap of average PAM50 centroid value for each gene set for each PAM50 centroid subtype. Right panel, Spearman correlation of average SRIQ FPKM gene cluster expression for each gene set combination in all 9206 RNA sequencing profiles. c Spearman correlation matrix of average SRIQ FPKM gene cluster expression versus rank-based scores for eight reported biological metagenes from Fredlund et al.15 for the 6233 tumors included in this study. d Heatmap of scaled FPKM expression for PAM50 genes stratified by SRIQ gene cluster definition and ordered by clinical group and PAM50NC subtype for the 6233 included tumors. e Percent of tumors switching subtype (i.e., a different PAM50perturb subtype compared to PAM50NC) by the leave-oneGeneCluster-out strategy on a whole cohort level stratified by PAM50NC subtypes for the 6233 included tumors. f Percent of tumors switching subtype by the leave-oneGeneCluster-out strategy on a whole cohort level stratified by tumors’ ER, PR, and HER2 status.