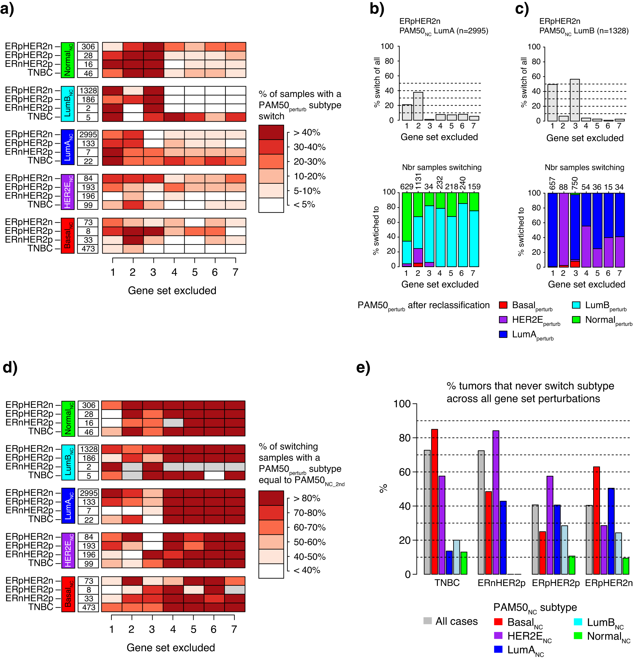
Fig. 4: PAM50 reclassification results for the leave-oneGeneCluster-out strategy when stratified for molecular and clinical subgroup.
From: Perturbation and stability of PAM50 subtyping in population-based primary invasive breast cancer

a Heatmap showing the proportion of tumors that switched subtype after gene set exclusion stratified by molecular and clinical subgroup. Numbers represent total group sizes per row. b Top panel shows the proportion of ERpHER2n LumANC tumors with a PAM50perturb subtype different from their PAM50NC subtype, i.e., switching subtype, when excluding a specific gene set in leave-oneGeneCluster-out reclassification. Lower panel shows the distribution of the PAM50perturb subtypes in tumors that switched in the top panel, numbers on top represent the total number of samples that switched subtype. c The same illustration as in (b), but for ERpHER2n LumBNC tumors. d Heatmap showing the proportion of tumors that switched subtype after gene set exclusion that had a PAM50perturb subtype similar to the PAM50NC_2nd subtype. Numbers represent total group sizes per row. e Summary bar plots of the percentage of tumors in each clinical group further stratified by their PAM50NC subtype that never switch subtype across all gene set perturbations, i.e., the PAM50perturb subtype is the same as the PAM50NC subtype in all perturbations. These cases are hereon referred to as K0 cases.