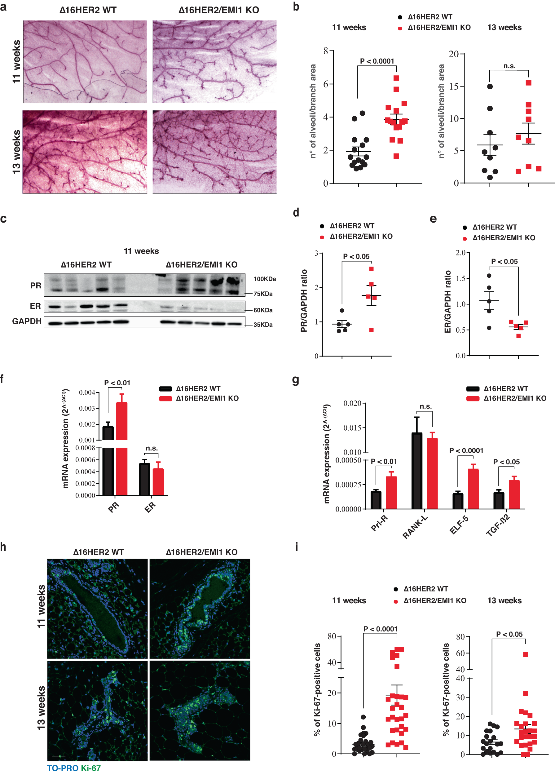
Fig. 3: EMILIN1 regulates mammary gland development and proliferation, in mice.

a Whole mount of murine mammary glands collected from ∆16HER2 WT (left) and ∆16HER2/EMI1 KO (right) animals at the indicated time-points. At least four mice/stage/genotype were analyzed. b Quantification of ductal branching in terms of secondary branching and alveoli formation per each primary branch. At least three mammary gland/mouse of 11 W were analyzed. c Representative western blot analysis of indicated proteins in lysates from ∆16HER2 WT and ∆16HER2/EMI1 KO mammary glands at 11 W. Five animals/genotype were evaluated. d, e Graphs report the quantification of estrogen receptor (ER) (d) and progesterone receptor (PR) (e) protein level displayed in the western blot in (c). f qRT-PCR analysis of PR and ER transcript levels in ∆16HER2 WT and ∆16HER2/EMI1 KO mammary glands of 11 W mice. g qRT-PCR evaluation of indicated transcripts in ∆16HER2 WT and ∆16HER2/EMI1 KO mammary glands of 11 W mice. For each qRT-PCR, mammary glands of at least four mice/genotype were analyzed. h Representative immunofluorescences of ∆16HER2 WT (left) and ∆16HER2/EMI1 KO (right) animals at 11 W (top) and 13 W (bottom) showing cell proliferation indicated by the Ki-67 marker (green) in the mouse mammary gland. Scale bar 50 µm. i Graphs represent quantification of the Ki-67 immunofluorescent analysis at 11 W (left) and 13 W (right), normalized on the total number of cells per field. At least five fields/mammary gland/mice were evaluated. All graphs report the mean ± SEM. Statistical significance was calculated using Student t-test and indicated by a P < 0.05.