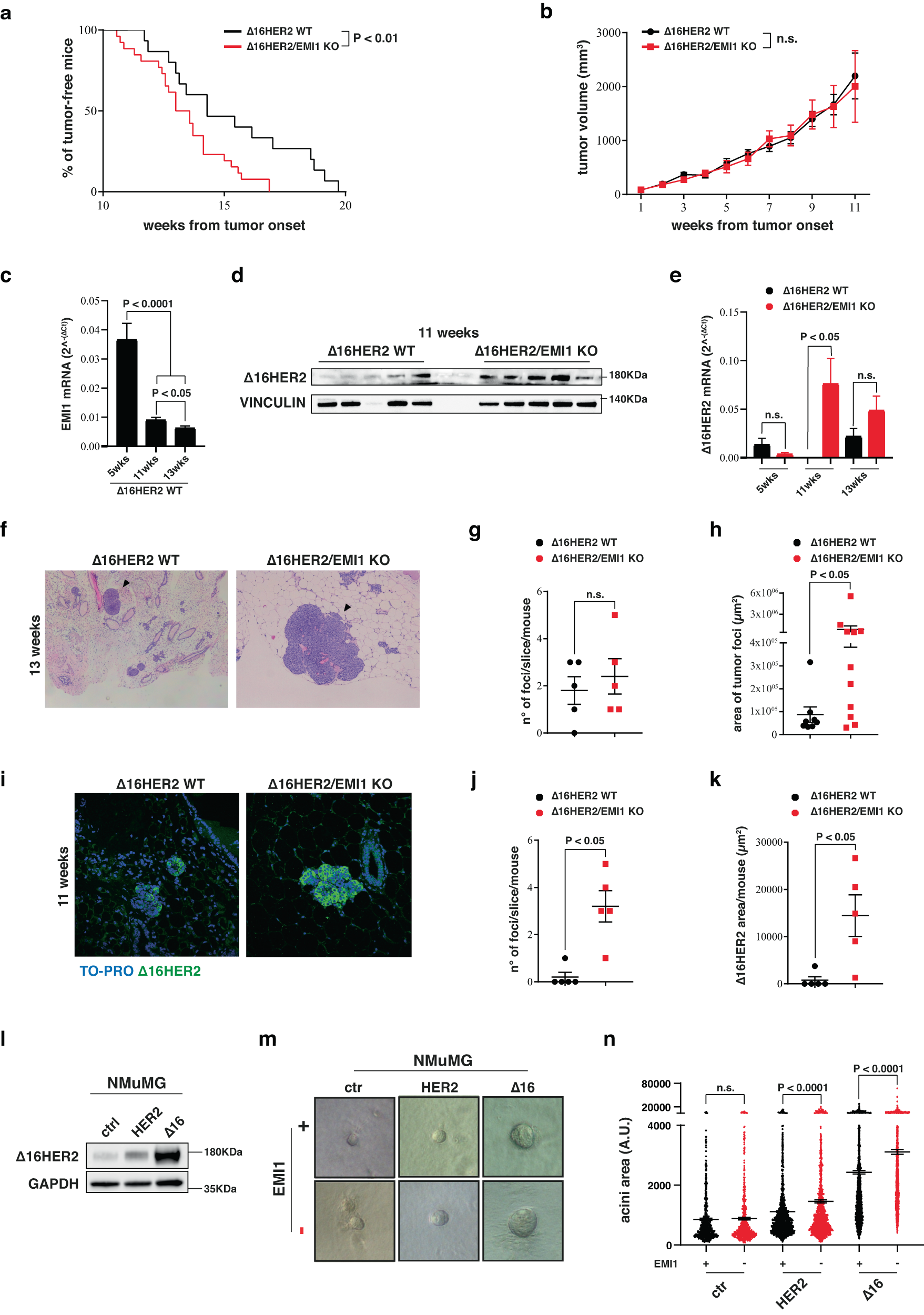
Fig. 4: EMILIN1 loss induces an acceleration of the tumor onset in a model of ∆16HER2-driven tumorigenesis.

a, b Graphs report the onset (a) and growth (b) of palpable tumors derived from ∆16HER2 WT (black line) and ∆16HER2/EMI1 KO (red line) mice. At least 15 animals per genotype were evaluated. c qRT-PCR analysis of EMILIN1 transcript levels in ∆16HER2 WT mammary glands of 5 W, 11 W and 13 W mice. At least three mice/genotype were analyzed. d Immunoblotting analysis of indicated protein levels in 11 W ∆16HER2 WT and ∆16HER2/EMI1 KO MMG. Five different mice/genotype were evaluated. e qRT-PCR analysis of ∆16HER2 splicing variant in ∆16HER2 WT and ∆16HER2/EMI1 KO MMG from 5 W, 11 W and 13 W mice. At least three mice/genotype were analyzed. f Hematoxylin and eosin staining of mammary gland slices from 13 W ∆16HER2 WT (left) and ∆16HER2/EMI1 KO (right) animals depicting the onset of spontaneous tumor foci. g, h Graphs represent the number (g) and the area (h) of tumor foci detected in 13 W ∆16HER2 WT and ∆16HER2/EMI1 KO mice. At least five mice per genotype were analyzed. i Immunofluorescence of MMG from 11 W ∆16HER2 WT (left) and ∆16HER2/EMI1 KO (right) mice representing the onset of tumor foci based on the staining for ∆16HER2 (green). Scale bar 50 µm. j, k Graphs report the number (j) and the area (k) of tumor foci/slice/mouse detected in 11 W ∆16HER2 WT and ∆16HER2/EMI1 KO animals. l Western blot analysis of indicated protein levels in NMuMG cells transfected with the indicated transgene/splicing variant. m Representative pictures of the 3D culture of NMuMG cells stimulated with the recombinant gC1q domain of EMI1 (+) or PBS (−) as control. n Graph reports the quantification of acini area measured in the three-dimensional culture assay. Three replicates were analyzed and a total of at least six-hundred acini were measured for each condition. All graphs report the mean ± SEM. Statistical significance was calculated using Student t-test and indicated by a P < 0.05.