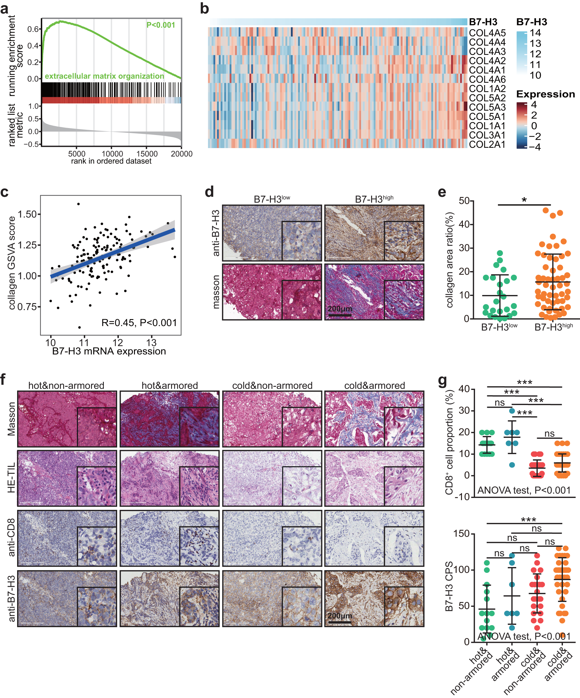
Fig. 2: Correlation between B7-H3 and collagen deposition in TNBC.

a GSEA revealing the association between B7-H3 and extracellular matrix organization. b, c Correlation between B7-H3 and collagen gene expression and collagen GSVA score. Significance was calculated with Pearson test. d, e Representative images uncovering collagen infiltration in TNBC samples with the low (n = 24) and high (n = 56) B7-H3 expression and quantitative analysis. Data presented as mean ± SD. Significance was calculated with Student’s t test. f, g Representative images uncovering CD8+ T cells infiltration and B7-H3 expression in TNBC samples with different subtypes, including “hot & non-armored (n = 14)”, “hot & armored (n = 7)”, “cold & non-armored (n = 22)”, and “cold & armored (n = 37), and quantitative analysis. Data presented as mean ± SD. Significance was calculated with one-way ANOVA with Tukey’s multiple-comparison test.