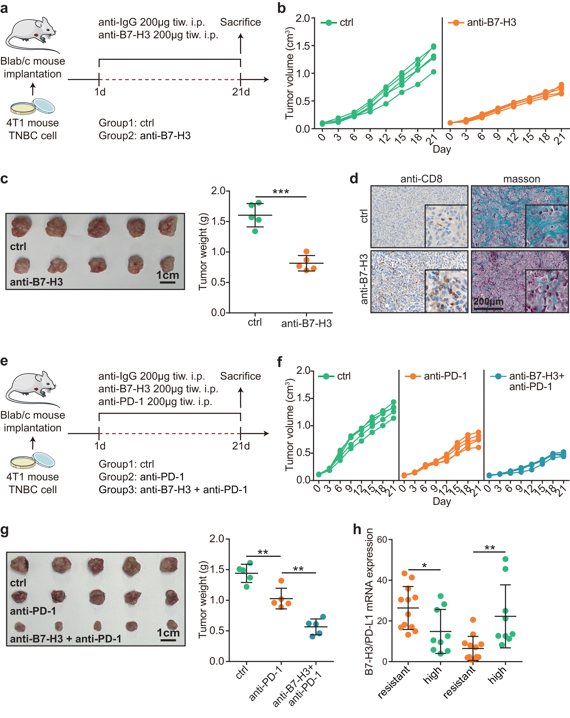
Fig. 3: Pharmacological effect of B7-H3 mAb in mouse TNBC model.

a Schematic protocol of anti-B7-H3 therapy in balb/c mice bearing 4T1 cells. b Effect of B7-H3 mAb on tumor volume in balb/c mice bearing 4T1 cells (n = 5). c Effect of B7-H3 mAb on tumor weight in balb/c mice bearing 4T1 cells (n = 5) and quantitative analysis. Data presented as mean ± SD. Significance was calculated with Student’s t test. d Representative images uncovering the effects of B7-H3 mAb on immune cells and collagen infiltration in balb/c mice bearing 4T1 cells. e Schematic protocol of the combination of anti-B7-H3 and anti-PD-1 antibodies in balb/c mice bearing 4T1 cells. f Effect of the combination of B7-H3 and PD-1 mAbs on tumor volume in balb/c mice bearing 4T1 cells (n = 5). g Effect of the combination of B7-H3 and PD-1 mAbs on tumor weight in balb/c mice bearing 4T1 cells (n = 5) and quantitative analysis. Data presented as mean ± SD. Significance was calculated with one-way ANOVA with Tukey’s multiple-comparison test. h Expression levels of B7-H3 and PD-L1 in immunotherapy-resistant (n = 12) and immunotherapy-sensitive (n = 9) tumor cell lines. Data presented as mean ± SD. Significance in B7-H3 expression was calculated with Student’s t test, and significance in PD-L1 expression was calculated with Mann–Whitney test.