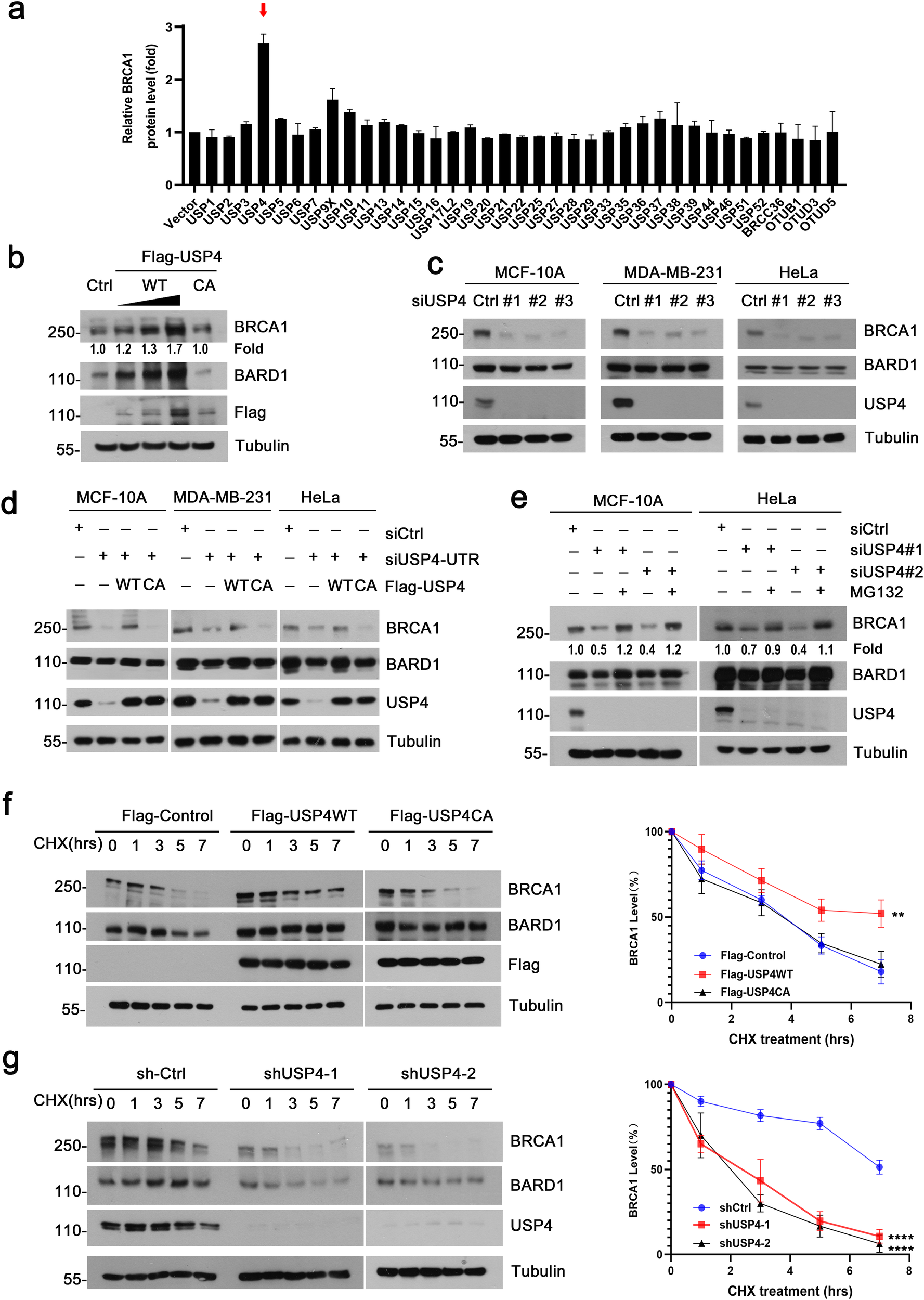
Fig. 1: USP4 stabilizes BRCA1.
From: The deubiquitinating enzyme USP4 regulates BRCA1 stability and function

a Screening for the deubiquitinating enzymes of BRCA1. HEK293T cells were transfected with the indicated DUB plasmids and lysed 48 h after transfection. Cell lysates were analyzed by Western blotting (WB). Each result was normalized to control vector. b Increasing amounts of Flag-USP4 WT or C311A mutant were transfected into HEK293T cells. Lysates were subjected to analysis by WB. c Depletion of USP4 by siRNAs in MCF-10A, MDA-MB-231 and HeLa cells and BRCA1 protein level was analyzed by WB. d MCF-10A, MDA-MB-231 and HeLa cells were transfected with control or siUSP4-UTR (siRNA against sequence at the untranslated regions of USP4 mRNA), 24 hours after transfection, USP4 WT or C311A mutant were introduced into cells for another 48 hours. BRCA1 protein level was analyzed by WB. e MCF-10A and HeLa cells were transfected with control or siRNAs against USP4. 72 hours after transfection, the cells were treated with MG132 (20 μM) for 4 h, then lysed and analyzed by WB using the indicated antibodies. f MCF-10A cells stably expressing control, Flag-tagged USP4 WT or C311A plasmids were treated with CHX (10 μg/ml) for the indicated time, and endogenous BRCA1 and ectopic USP4 were analyzed by WB. BRCA1 was quantified and normalized to Tubulin (right). Data were obtained from three independent experiments and presented as the mean ± SD. **p < 0.01, two-way ANOVA test. g MCF-10A cells stably expressing control, USP4 shRNAs were treated as in f for the indicated time, BRCA1 and USP4 were examined by WB. The level of BRCA1 was quantified and normalized to Tubulin (right). Data were obtained from three independent experiments and presented as the mean ± SD. ****p < 0.0001, two-way ANOVA test.