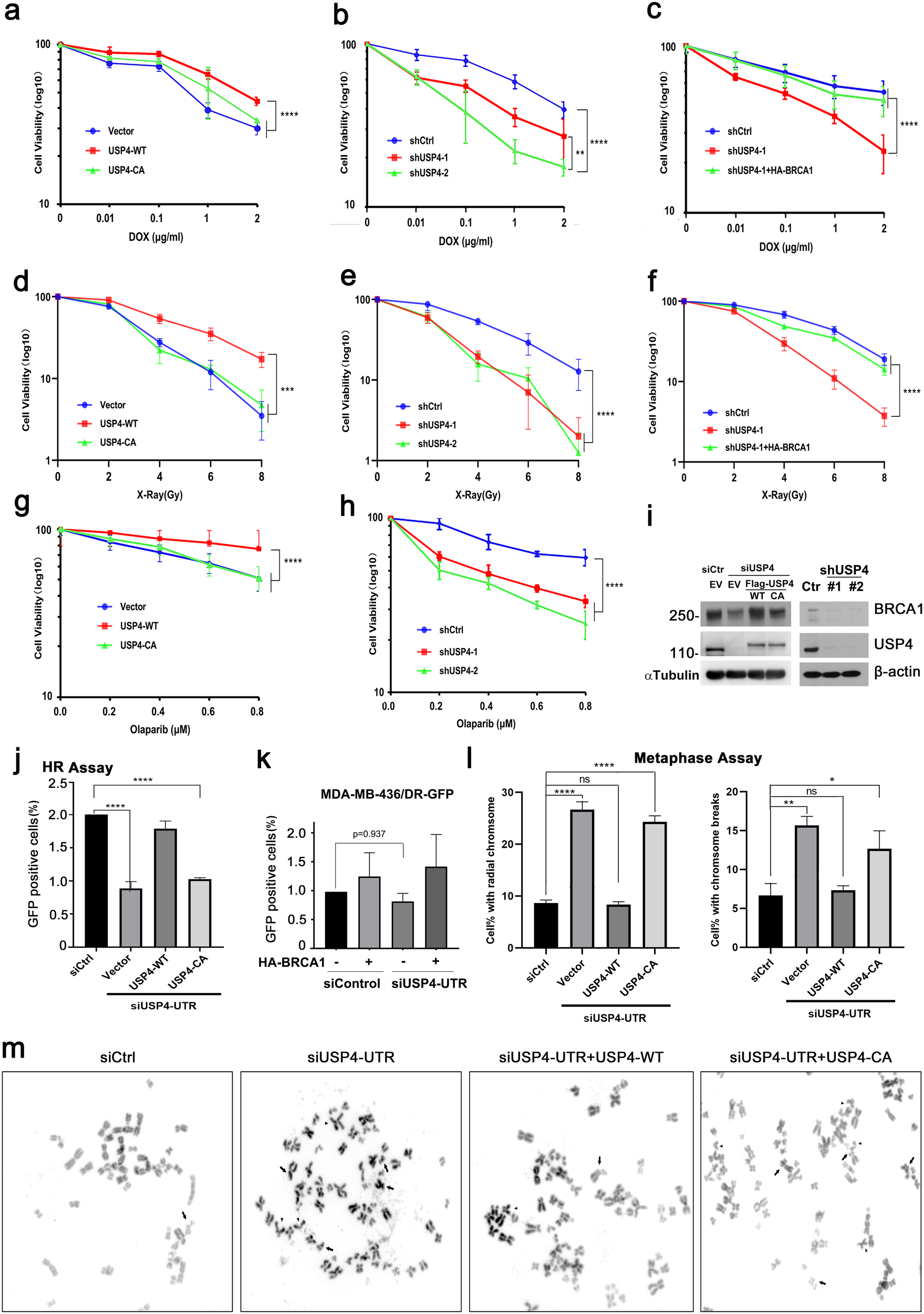
Fig. 4: USP4 regulates BRCA1-mediated DNA damage repair.
From: The deubiquitinating enzyme USP4 regulates BRCA1 stability and function

a, b Cell sensitivity of MDA-MB-231 cells stably expressing USP4 WT or CA mutant (a) or USP4 shRNAs (b) when treated with doxorubicin. c The sensitivity to doxorubicin with MDA-MB-231 cells depleted of USP4 when transfected with HA-BRCA1 or control plasmids. d, e Cell sensitivity of MDA-MB-231 cells stably expressing USP4 WT or CA mutant (d) USP4 shRNAs (e) after X-ray treatment. f The cell sensitivity of MDA-MB-231 cells depleted of USP4 when transfected with HA-BRCA1 plasmids after X-ray treatment. g, h The cell sensitivity of MDA-MB-231 cells stably expressing USP4 WT or CA mutant (g) or USP4 shRNAs (h) when treated with PARP inhibitor. i WB validation of the depletion of USP4 in MDA-MB-231 or shUSP4 stable cell lines used for function analysis. Cell survival rate was assessed by CCK8 assay, and the data were from three independent experiments and presented as the mean ± SD. j U2OS DR-GFP cells were depleted of USP4 using siUSP4-UTR and reconstituted with the indicated constructs. HR efficiency was determined. Data were obtained from three independent experiments and presented as the mean ± SD. ****p < 0.0001, Student’s t test. k USP4 was depleted with siUSP4-UTR in MDA-MB-436 cells stably integrated with repeat green fluorescent protein (DR-GFP) cassette. HR efficiency of cells reconstituted with the indicated constructs were assessed. Data were presented as the mean ± SD of three independent experiments. p > 0.05, Ordinary one-way ANOVA. l, m Chromosome aberrations in HeLa cells transfected with the indicated constructs. Metaphase spreads (m) were analyzed. Arrowhead indicates chromosome breaks, triangle indicates radial chromosomes. The indicated aberrations (l) are quantified and presented as the mean of three independent experiments, 100 metaphases per experiment were counted. Student’s t test, * p < 0.05, ** p < 0.01, ****p < 0.0001.