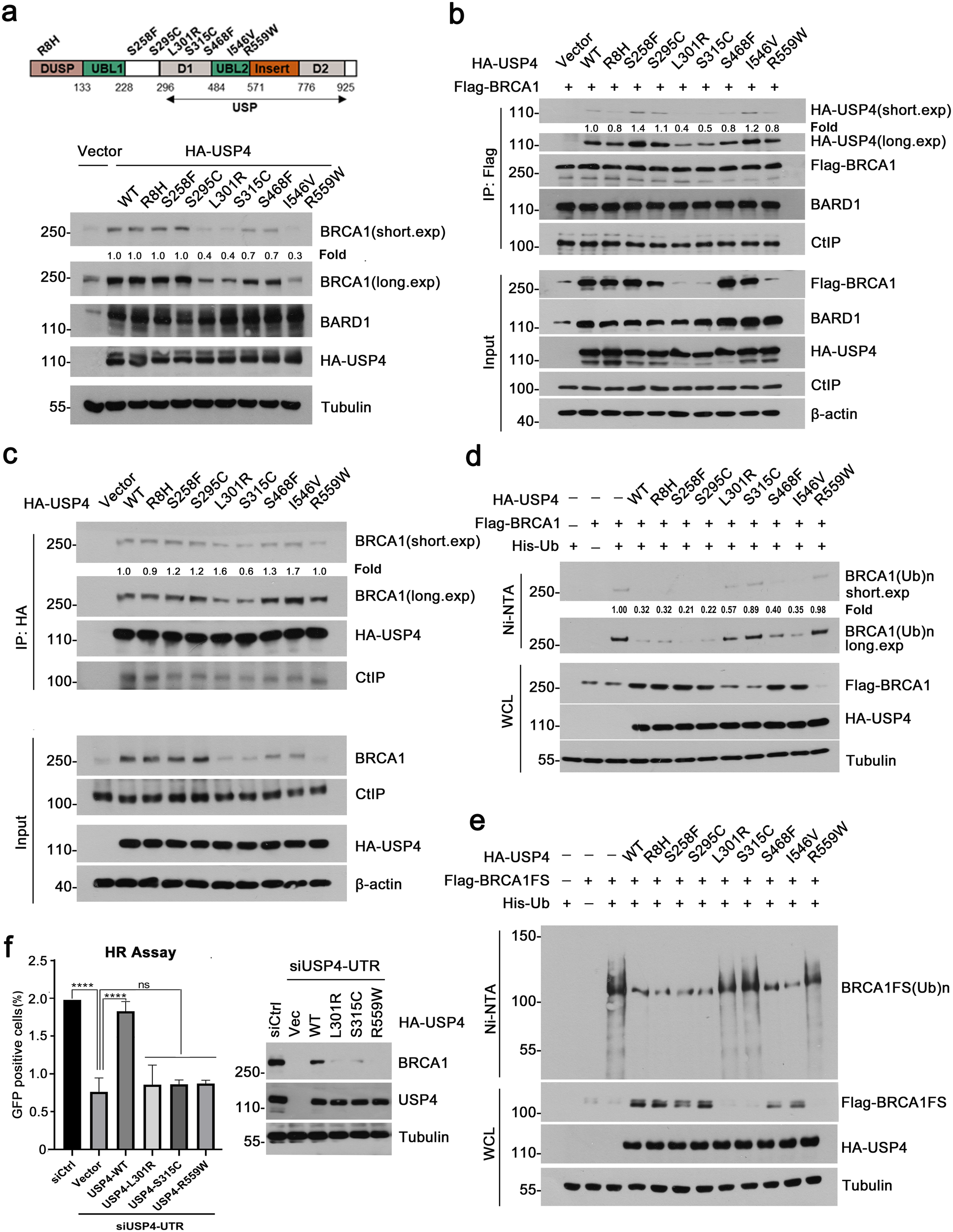
Fig. 5: Identification and characterization of USP4 loss-of-function mutations in human cancers.
From: The deubiquitinating enzyme USP4 regulates BRCA1 stability and function

a Expression of USP4 mutants caused reduction of BRCA1. Schematic diagram of USP4 structure and location of point-mutation (upper panel); Mutations of USP4, which were reported in cBioPortal database were selected for generating recombinant plasmids and introduced into HEK293T cells. Endogenous BRCA1 were analyzed by WB. Wild-type USP4 was used as positive control (lower panel). The expression of BRCA1 in cells transfected with USP4 was quantified and normalized with that in control (USP4 WT). b Interaction of BRCA1 with USP4 mutants. HA-tagged USP4 mutants from breast cancers were co-expressed with Flag-tagged BRCA1 in HEK293T cells. Flag-BRCA1 was immunoprecipitated and blotted with the indicated antibodies. USP4 WT or each mutant protein pulled down by Flag-BRCA1 was quantified and normalized with USP4 WT. c Interaction of USP4 mutants with BRCA1. HA-tagged USP4 mutants were overexpressed in HEK293T cells. HA-USP4 WT and mutants were immunoprecipitated and analyzed with the indicated antibodies. BRCA1 pulled down by USP4 WT or each mutant was quantified and normalized with that by USP4 WT. d Clinic USP4 mutations are defective in deubiquitinating BRCA1. HA-tagged USP4 mutants from breast cancers were co-expressed with Flag-tagged full-length BRCA1 and His-Ub in HEK293T cells. Ubiquitinated proteins were pulled down using Ni-NTA, and blotted with BRCA1 antibody. e Clinic USP4 mutations are defective in deubiquitinating BRCA1. HA-tagged USP4 mutants from breast cancers were co-expressed with Flag-tagged BRCA1FS and His-Ub in HEK293T cells. Ubiquitinated proteins were pulled down using Ni-NTA, and blotted with anti-Flag antibody. f Mutation of USP4 induced a reduction in HR efficiency. U2OS DR-GFP cells were depleted of endogenous USP4 with siUSP4-UTR and then reconstituted with USP4 WT, or mutants (L301R, S315C, or R559W). HR efficiency was assessed. Data were obtained from three independent experiments and presented as the mean ± SD. Left, HR efficiency normalized to control, ****p < 0.0001; Right, WB conformation of transfection.