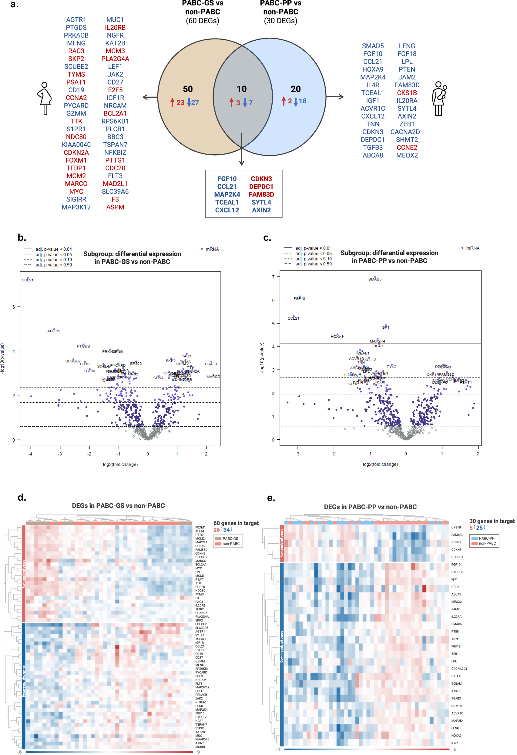
Fig. 5: Specific DEGs for each subgroup of PABC vs non-PABC tumors.

a Venn diagram displays the number of specific genes from each subgroup of PABC tumors (PABC-GS, brown; PABC-PP, blue) compared to tumors from controls (non-PABC). The intersection indicates the overlap of ten common genes in both subgroups. b Volcano plot of the DE in PABC-GS (n = 15) vs non-PABC (n = 26). c Heatmap for the 60 DEGs with an |FC| ≥ 1.5 and FDR < 0.05 in PABC-GS (blue) and non-PABC (green) samples. d Volcano plot of the DE in PABC-PP (n = 18) vs non-PABC (n = 26). e Heatmap for the 30 DEGs with an |FC| ≥ 1.5 and FDR < 0.05 in PABC-PP (blue) and non-PABC (green) samples.