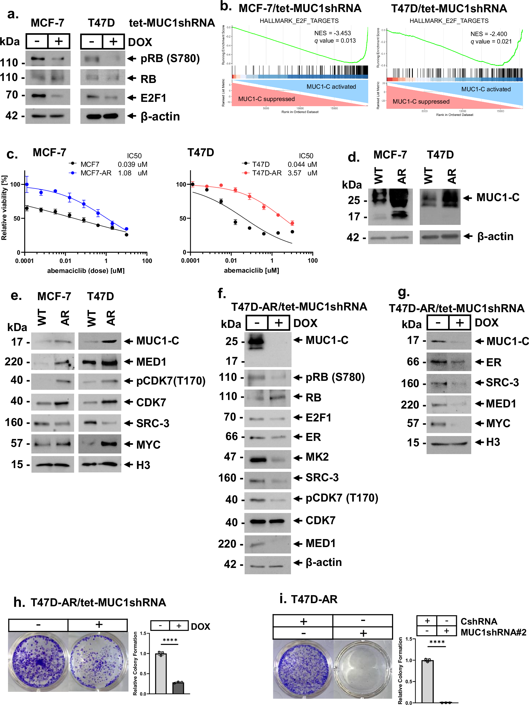
Fig. 5: CDK4/6 inhibitor resistant HR+/HER2− BC cells are MUC1-C-dependent.

a Lysates from MCF-7/tet-MUC1shRNA and T47D/tet-MUC1shRNA cells treated with vehicle of DOX for 7 days were immunoblotted with antibodies against the indicated proteins. b GSEA of RNA-seq data from MCF-7 cells and T47D cells with MUC1-C silencing using the HALLMARK E2F TARGETS gene signature. c Parental and abemaciclib-resistant MCF-7-AR and T47D-AR cells were treated with the indicated concentrations of abemaciclib for 6 days and analyzed for cell viability by Alamar Blue staining. The results (mean ± SD) are expressed as relative cell viability (% control) compared with that for untreated cells. d Lysates from MCF-7 and T47D parental wild-type (WT) and AR cells were immunoblotted with antibodies against the indicated proteins. e Chromatin from MCF-7 and T47D WT and AR cells was immunoblotted with antibodies against the indicated proteins. f Lysates from T47D-AR/tet-MUC1shRNA cells treated with vehicle of DOX for 7 days were immunoblotted with antibodies against the indicated proteins. g Chromatin from T47D-AR/tet-MUC1shRNA cells treated with vehicle or DOX for 14 days was immunoblotted with antibodies against the indicated proteins. h T47D-AR/tet-MUC1shRNA cells treated with vehicle or DOX were analyzed for colony formation. Shown are representative photomicrographs of stained colonies (left). The results (mean ± SD of three determinations) are expressed as relative colony formation compared to that for vehicle-treated cells (assigned a value of 1) (right). i T47D-AR/CshRNA and T47D-AR/MUC1shRNA#2 cells were analyzed for colony formation. Shown are representative photomicrographs of stained colonies (left). The results (mean ± SD of three determinations) are expressed as relative colony formation compared to that for CshRNA cells (assigned a value of 1) (right).