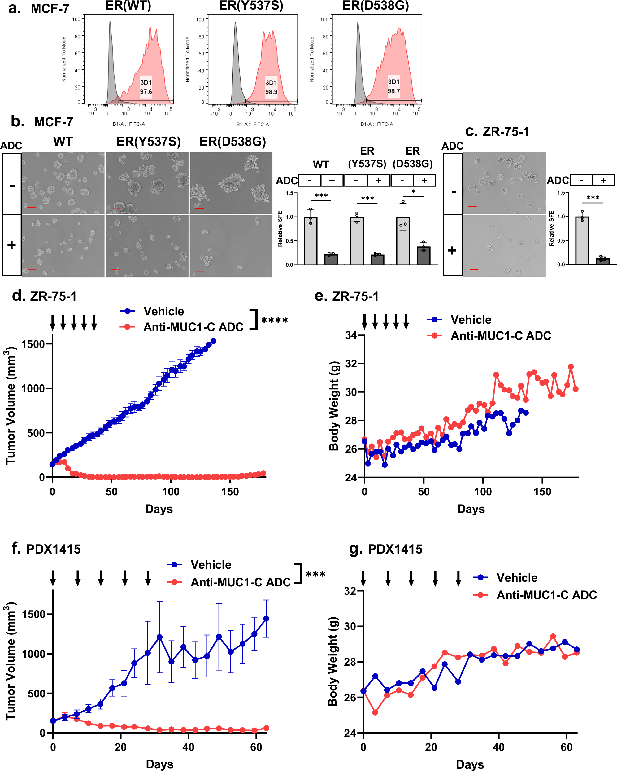
Fig. 6: Anti-MUC1-C ADC is effective against treatment-resistant HR+/HER2− BC cells and tumors.

a The designated MCF-7 cells were analyzed for cell surface MUC1-C expression by flow cytometry. b, c MCF7, MCF-7(Y537S) and MCF-7(D538G) (b) and ZR-75-1 (c) cells treated with 100 nM anti-MUC1-C ADC were analyzed for tumorsphere formation. Shown are representative photomicrographs of tumorspheres (left). Scale bar: 100 μm. The results (mean ± SD of three determinations) are expressed as relative sphere formation efficiency (SFE) compared to that for control cells (assigned a value of 1) (right). d Nude mice were injected with 1 × 107 ZR-75-1 cells in the 4th mammary fat pad. Mice randomized into two groups were treated with vehicle or 5 mg/kg anti-MUC1-C ADC weekly for 5 weeks. Tumor volumes are expressed as the mean ± SEM. All 20 mice in the vehicle control group had progressive tumor growth with 10 sacrificed by day 78 and the remaining by day 144. The study was terminated at day 178 as tumor volumes remained static for multiple weeks. At that time, 6 of 10 mice in the ADC group were alive with only 2 bearing measurable tumors. Treatment with the ADC produced tumor regressions in all treated mice with all tumors being unmeasurable by day 31. P value was calculated on day 111. e Mean body weight changes of the ZR-75-1 tumor-bearing mice treated with vehicle or anti-MUC1-C ADC. The results are expressed as mean values for which the SEMs were <10% of the means. f PDX1415 tumor samples were implanted subcutaneously in ovariectomized NOD-SCID-IL2Rgc−/− mice with E2 supplementation. Mice randomized into two groups when tumors reached 100 mm3 were treated with vehicle or 7.5 mg/kg anti-MUC1-C ADC weekly for 5 weeks. Tumor volumes are expressed as the mean ± SEM. P value was calculated on day 63. g Mean body weight changes of the PDX1415 tumor-bearing mice treated with vehicle or anti-MUC1-C ADC. The results are expressed as mean values for which the SEMs were <10% of the means.