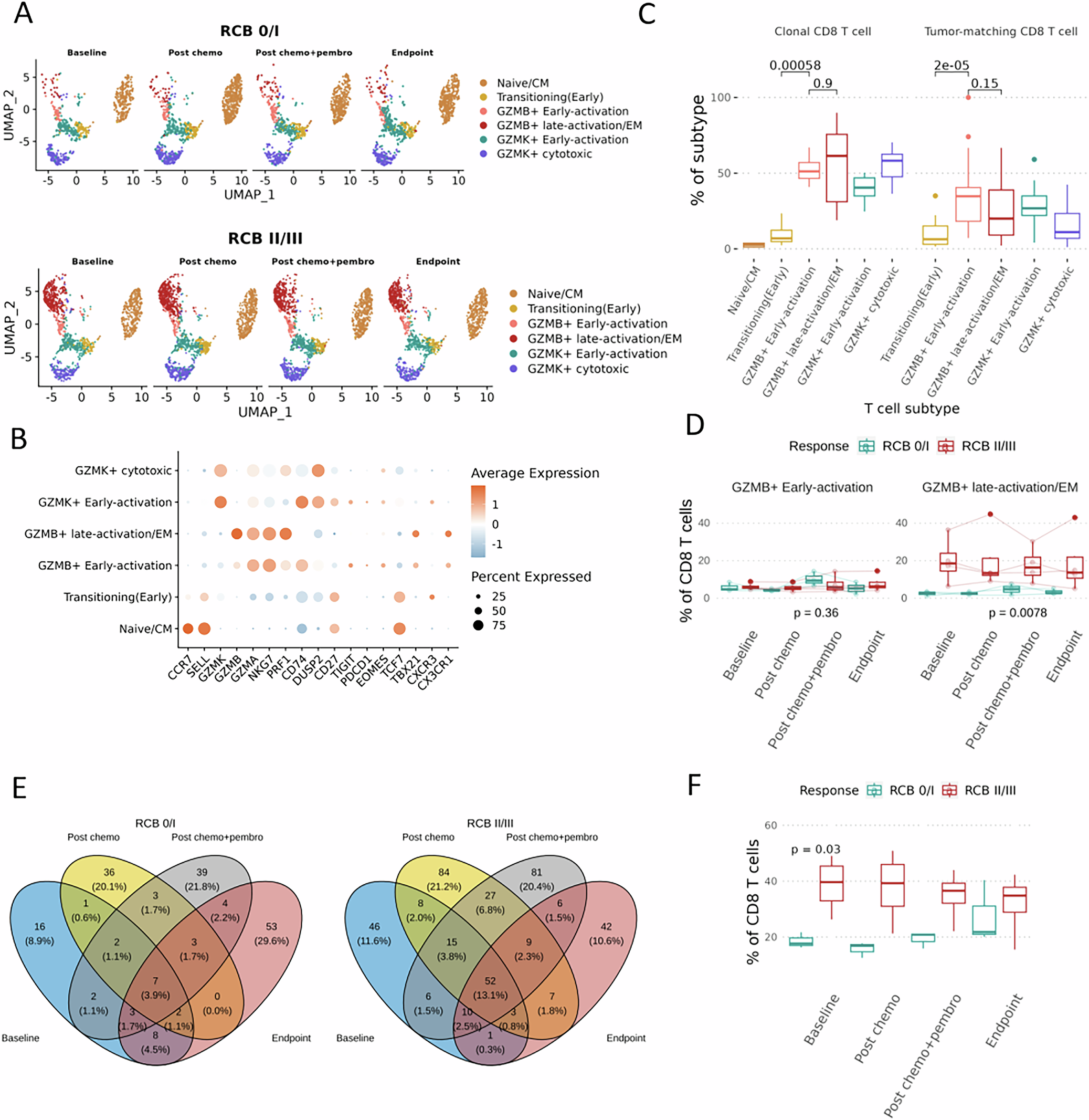
Fig. 2: Abundance of GZMB+ late-activation/EM CD8 T cells is negatively associated with response.

A Umap visualization of major CD8 T cell clusters, separated by the patient’s residual cancer burden after immunotherapy treatment. Responders (RCB 0/I) are depicted at the top and non-responders (RCB II/III) are at the bottom. B Representative gene marker for each major CD8 T cell cluster depicted in the dotplot. C The percentage of clonal CD8 T cells (left panel) and total CD8 T cells carrying tumor-associated TCRs (right panel) were identified. Naïve T cell does not carry any tumor-associated TCRs, and thus are not presented on the right panel. A paired Wilcoxon test was performed between T cell subtypes. D Abundance of CD8 T cells subtypes was compared between RCB0/I and RCB II/III patients, anova was performed. E Venn diagram summarizing clonal TCR overlaps across four sampling timepoints, with clonal defined as >3T cells sharing the same TCR CDR3 sequence. F Percentage of clonal CD8 T cells compared between RCB0/I and RCB II/III patients, anova was performed.