Fig. 1: Clinicopathologic characteristics and repertoire of somatic genetic alterations in ER-positive/HER2-negative primary breast cancer in elderly patients.
From: Genomic landscape of breast cancer in elderly patients

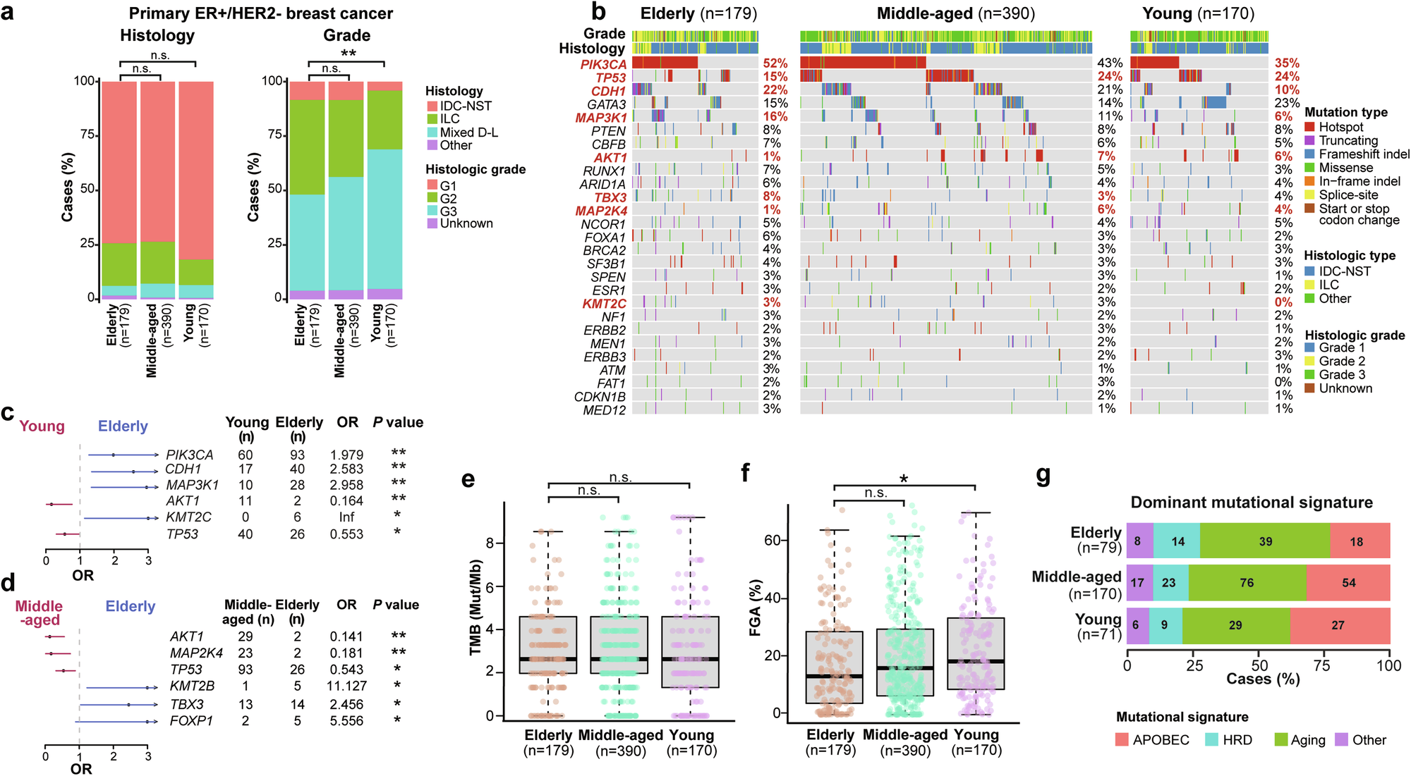
a Histologic subtype and histologic grade of primary ER+/HER2- breast cancer (BC) in elderly (n = 179), middle-aged (n = 390) and young (n = 170) patients. b Recurrent somatic genetic alterations in primary ER+/HER2- BC in elderly, middle-age, and young patients. Cases are shown in columns and genes in rows. Histological subtype, grade are shown in phenobars (top). Genetic alterations are color-coded according to the legend. Forest plots showing odds ratio (OR) of cancer genes altered at statistically significantly different rates in elderly individuals compared to young patients (c), and compared to middle-aged patients (d). Tumor mutational burden (TMB; e) and fraction of genome altered (FGA; f) of primary ER+/HER2- BC in elderly, middle-age, and young patients. g Dominant mutational signatures in primary ER+/HER2- BC in elderly, middle-age, and young patients. n.s., non-significant; *P < 0 .05, **P < 0.01, ***P < 0.001; Mann-Whitney U test and Fisher’s exact test. IDC-NST invasive ductal carcinoma of no special type, HRD homologous recombination deficiency, ILC invasive lobular carcinoma, mixed D-L mixed ductal-lobular.