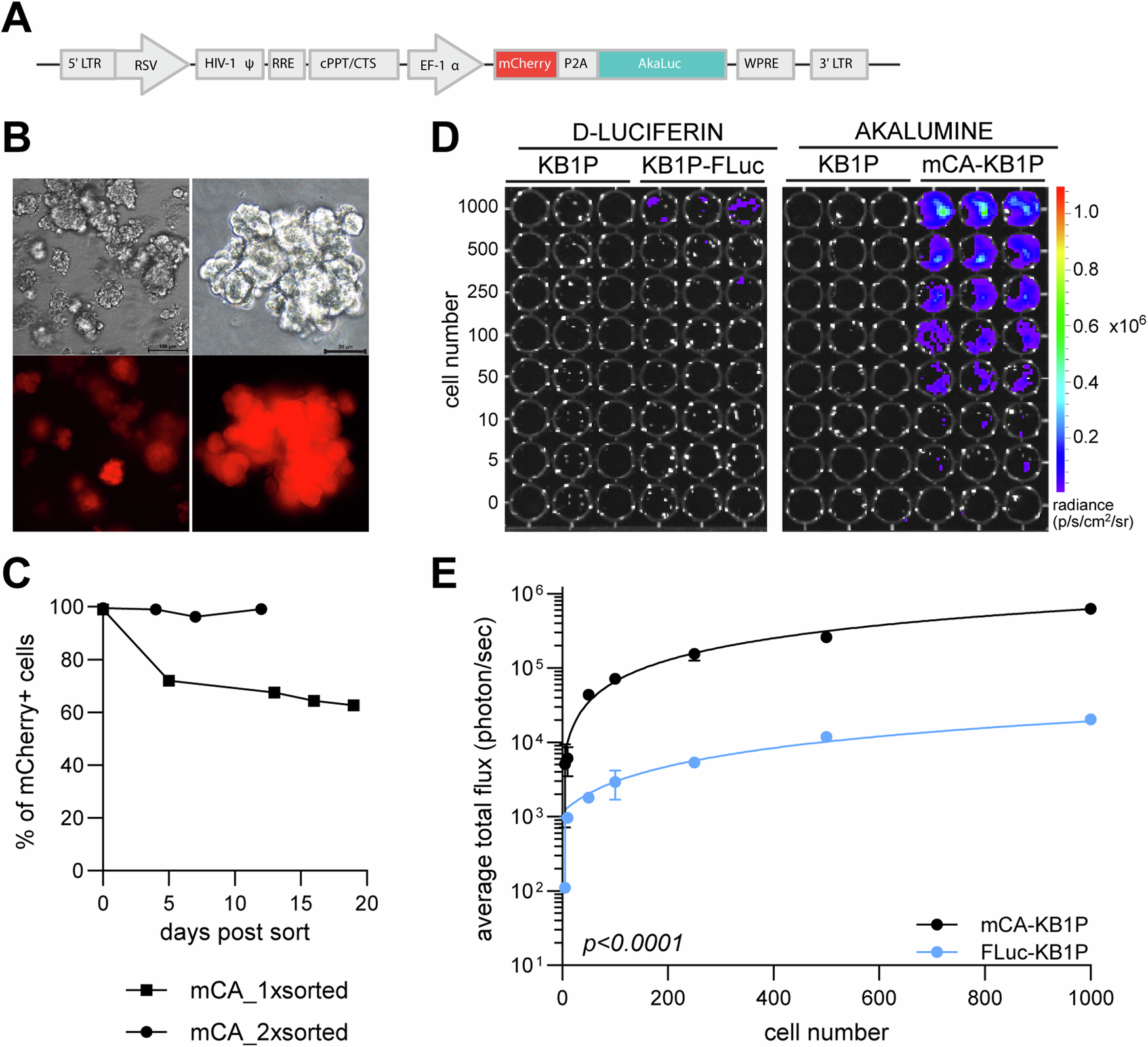
Fig. 2: Generation and in vitro detection sensitivity of the dual mCherry-AkaLuc reporter system in KB1P organoids.

A Schematic representation of the mCherry-AkaLuc lentiviral reporter construct. B Representative bright field and fluorescence microscopy images of KB1P organoids stably transduced with the mCherry-AkaLuc reporter (mCA-KB1P). Scale bar, 100 µm (left panel) and 20 µm (right panel). C Expression of the reporter over time following one or two rounds of FACS sorting of mCA-KB1P organoids. D Representative images of bioluminescence intensity (shown by the color scale) with increasing cell numbers (indicated by the numerical values on the left) for KB1P organoids expressing Fluc or AkaLuc. Wells containing parental organoids served as negative controls. Number of replicates for each condition: n = 3. E Quantification of in vitro bioluminescence expressed as total flux per cell [p/s/cell] plotted against the number of plated cells. Two-way ANOVA was used for statistical analysis.