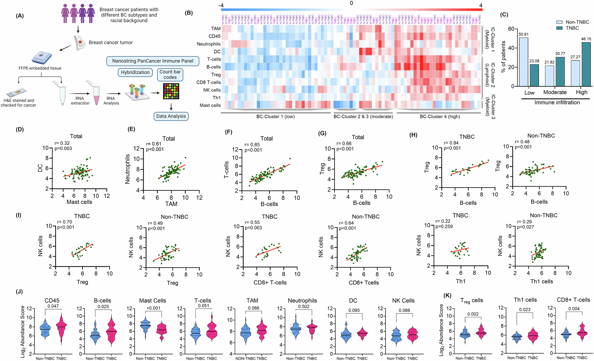
Fig. 1: Distinct tumor immune microenvironments in TNBC and non-TNBC BC subtypes.

A Graphical presentation of the working strategy used for immune cell abundance analysis in the tumor samples. B Heat map showing the unsupervised hierarchical clustering of immune cell types and TNBC and non-TNBC cases based on immune abundance scores and patterns. C Percentage distribution of TNBC and non-TNBC samples in low, moderate, and high immune infiltration clusters obtained from the heatmap. Scatter plot showing the Pearson correlation coefficient (r) of mast cells with DC (D), TAM with neutrophils (E), B-cells with T-cells (F), and B-cells with Treg cells (G) infiltration, calculated from the immune abundance scores across total samples. (H and I) Scatter plot showing the Pearson correlation coefficient (r) for infiltration of B-cells with Treg cells (H), NK cells with Treg cells, CD8+ T-cells, and Th1 cells, calculated from the immune abundance scores in TNBC and non-TNBC samples. Comparison of the immune abundance score among TNBC and non-TNBC samples for overall immune infiltration represented by CD45 positive cells, B-cell, mast cells, T-cells, TAM, neutrophils, DC, and NK cells (J), Treg cells, Th1 cells, and CD8+ T-cells (K). A non-parametric Mann–Whitney test was used to determine the p-value. A p-value < 0.05 was considered statistically significant.