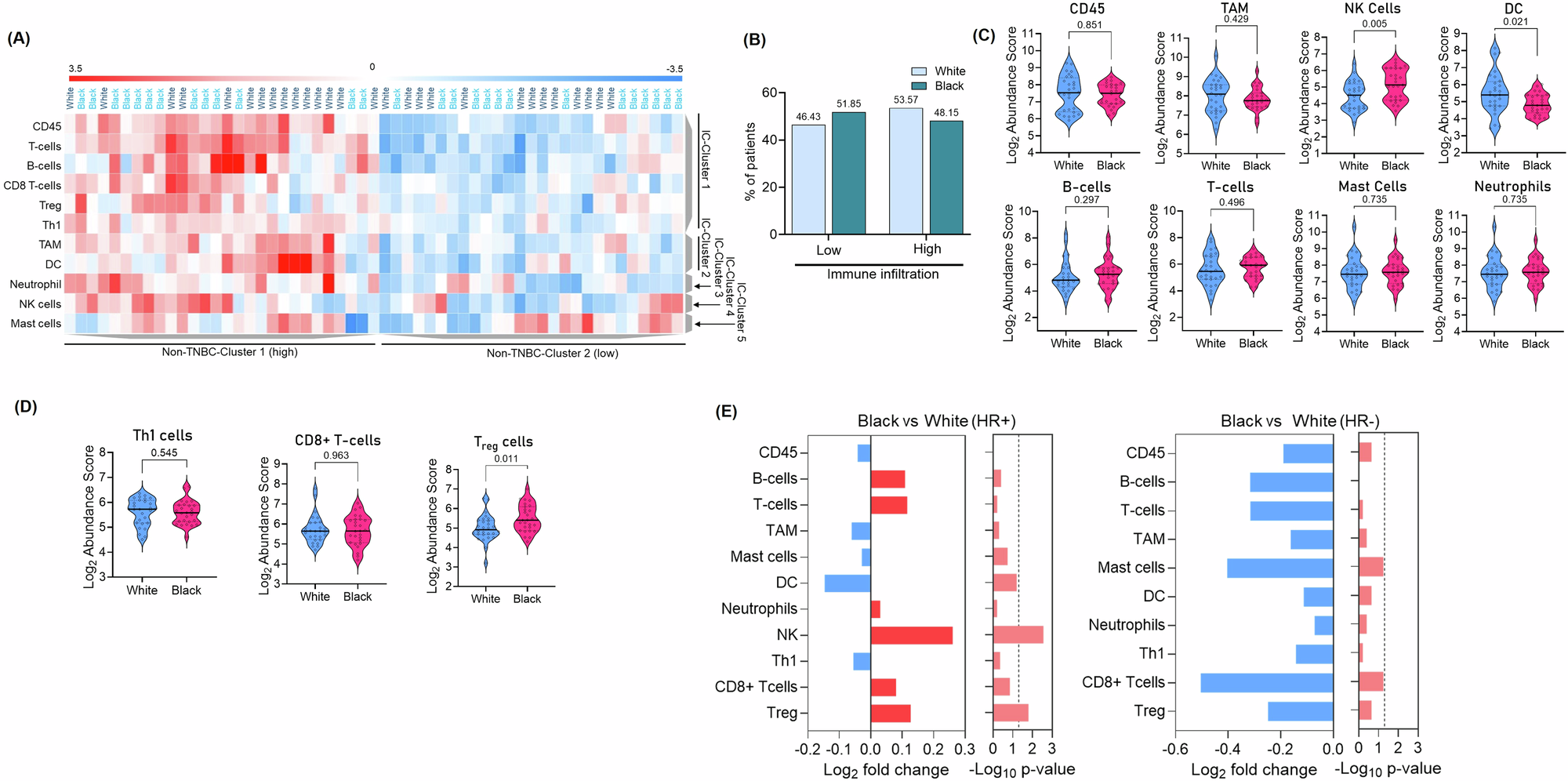
Fig. 3: Black non-TNBC tumors have higher Treg cell infiltration.

A Heat map showing the unsupervised clustering of Black and White non-TNBC samples and immune cell types based on immune abundance scores in the tumor. B Percentage distribution of Black and White non-TNBC samples in low and high immune infiltration clusters from the heatmap. Comparison of the immune abundance score among Black and White non-TNBC samples for total immune cells (CD45+), TAM, NK cells, DC, B-cells, T-cells, mast cells, and neutrophils (C), and in T-cells subtype cells, i.e., Th1, CD8 + T-cells, and Treg cells (D). E Fold change in immune abundance score and corresponding p-values in Black samples compared to White counterpart in HR+ and HR− BC subtypes. The p-value was calculated using the non-parametric Mann-Whitney test. A p-value < 0.05 was considered statistically significant.