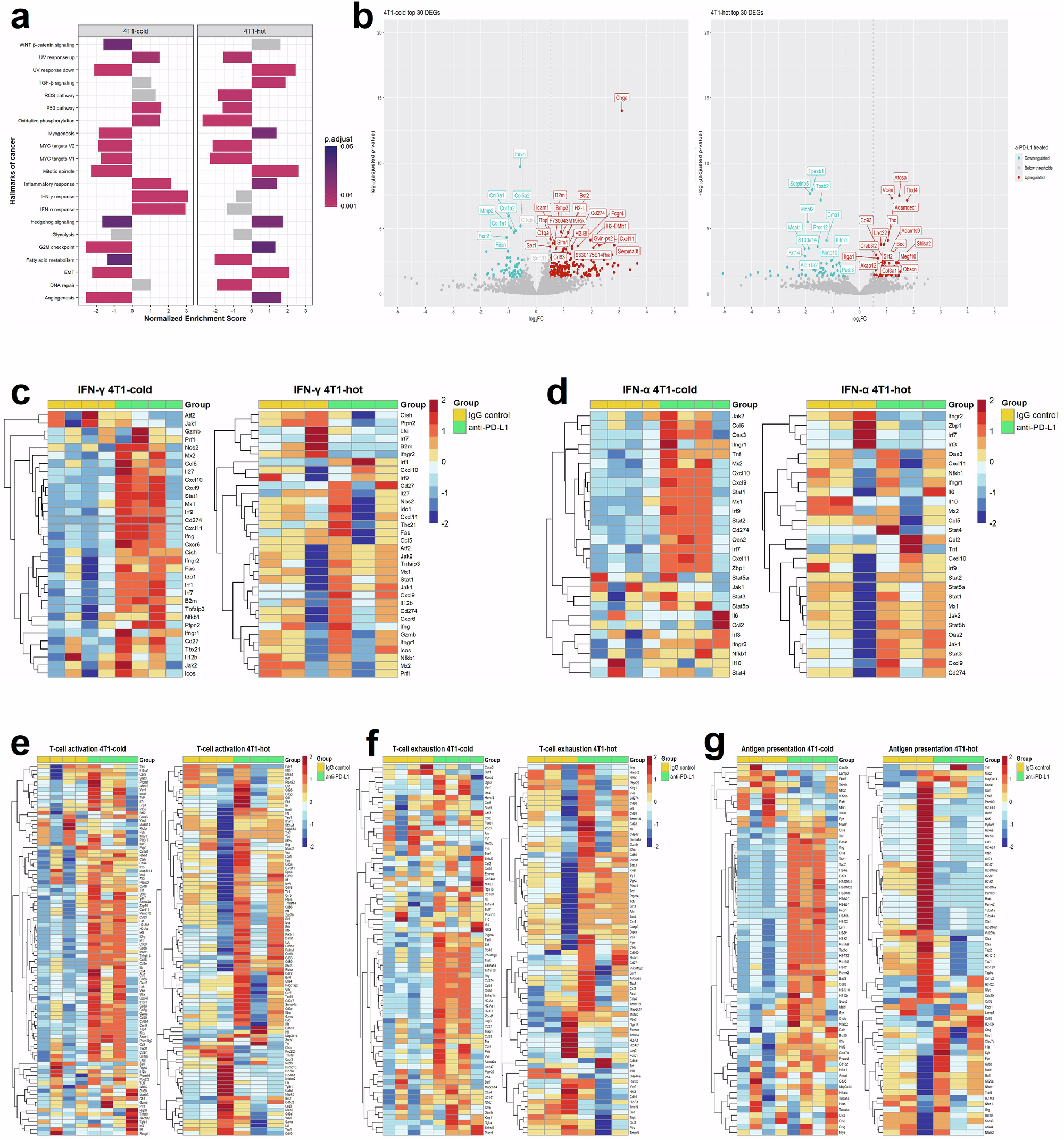
Fig. 5: Transcriptomic adaptation of 4T1-cold and 4T1-hot primary tumors upon anti-PD-L1 treatment.

a GSEA bar graph showing the NES of selected cancer hallmarks based on gene expression changes in both 4T1-cold and 4T1-hot primary tumors upon anti-PD-L1 vs IgG control treatment. b Volcano plots showing differential gene expression in anti-PD-L1- vs IgG control-treated 4T1-cold (left) and 4T1-hot primary tumors (right) with the 30 most significant DEGs labeled (based on adjusted p-value); thresholds of the volcano plots were set at adjusted p-value = 0.05 and log2-fold change = 0.5. c–g Heatmaps showing row-normalized expression levels of genes associated with IFN-γ (c) and IFN-α signaling (d), T-cell activation (e), T-cell exhaustion (f) and antigen presentation (g) in anti-PD-L1- and IgG control-treated 4T1-cold (left) and 4T1-hot primary tumors (right).