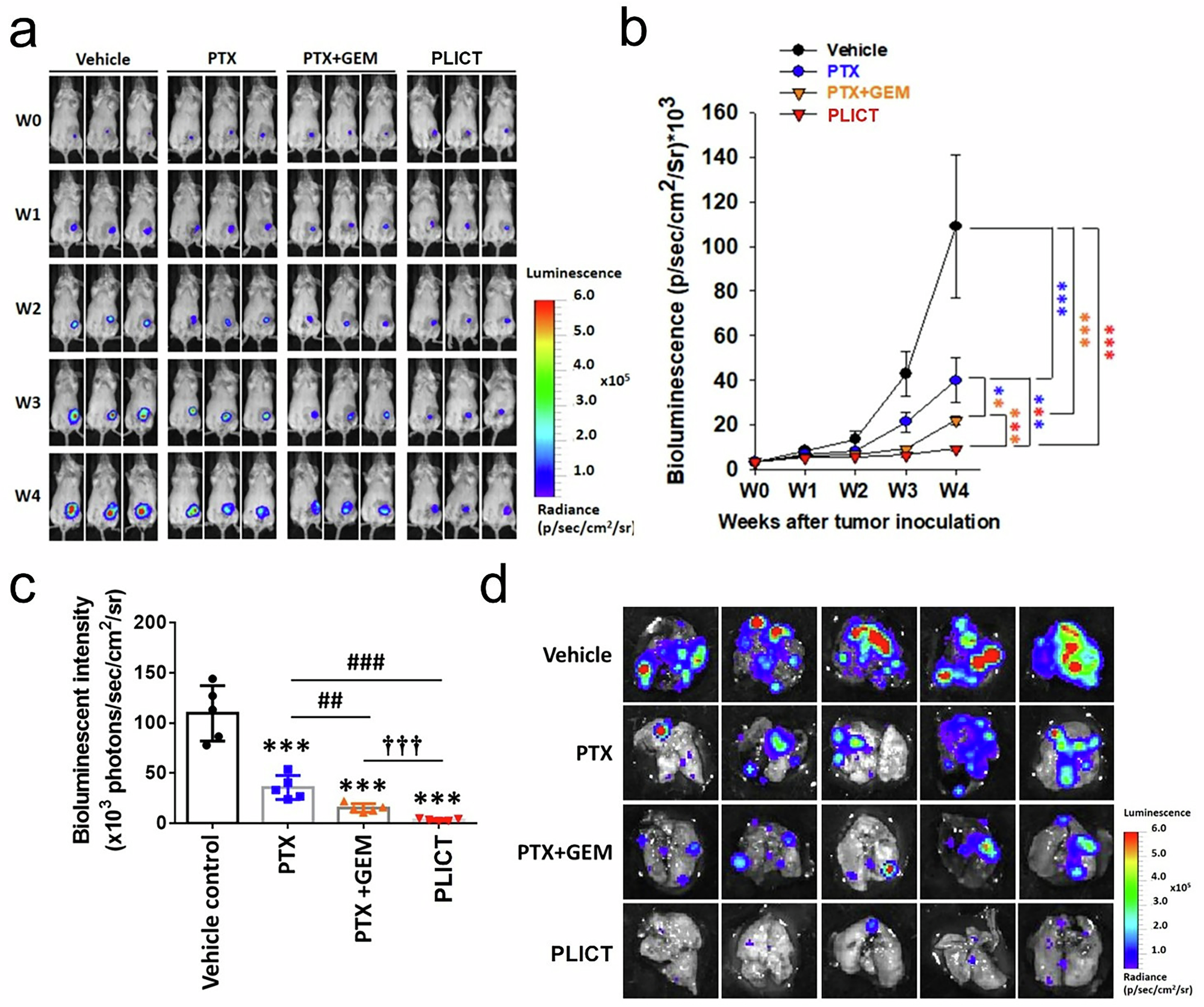
Fig. 6: Inhibition of tumor growth and metastasis by PLICT in an orthotopic TNBC mouse model.

a Mice were euthanized and dissected on day 28, with representative non-invasive bioluminescent imaging (BLI) of tumor-bearing mice performed at specified intervals using the IVIS system. b Quantitative assessment of Xenogen imaging signal intensity (photons/s) was conducted at designated time points. c Representative ex vivo BLI of metastatic sites in the 4T1-Luc orthotopic breast cancer spontaneous metastasis model; lungs were excised and imaged at study termination, with mean signal intensity reported for each group. d Signal intensity analysis at the experiment’s conclusion. Data are presented as mean ± SD. *p < 0.05, **/##p < 0.01, ***/###/†††p < 0.001.