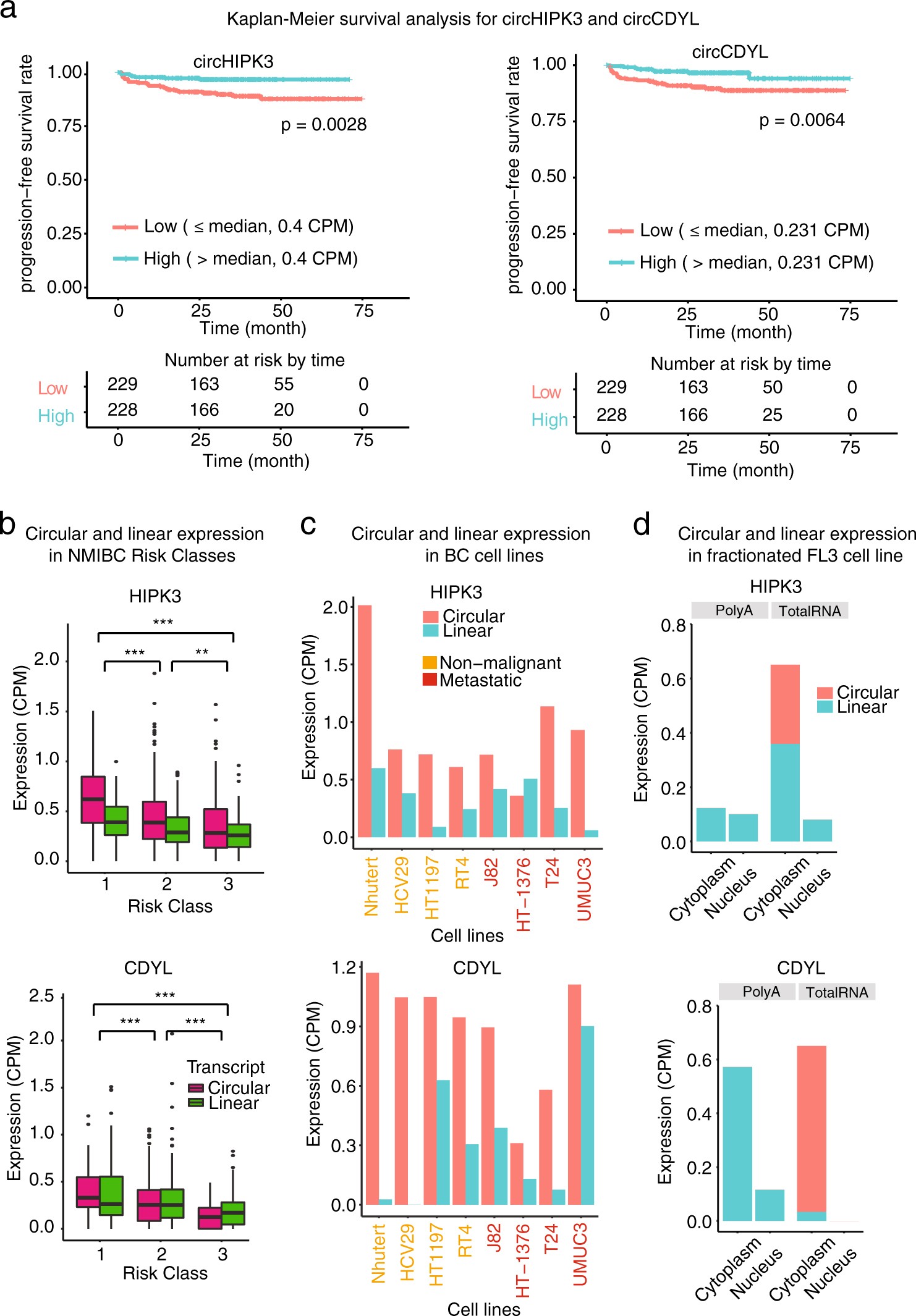
Fig. 6
From: Circular RNA expression is abundant and correlated to aggressiveness in early-stage bladder cancer

CircHIPK3 and circCDYL are associated with bladder cancer progression. a Kaplan–Meier progression plots of circHIPK3 and circCDYL. Median expression used as cutoff. P-values obtained by log-rank test. b Circular and linear expression of HIPK3 and CDYL in 457 NMIBC samples. Differential expression performed on circular-to-linear ratios; **P < 0.01, ***P < 0.001 (Wilcoxon rank sum test). c Circular and linear expression of HIPK3 and CDYL in four non-malignant BC cell lines (Nhutert, HCV29, HT1197, and RT4) and four metastatic BC cell lines (J82, HT-1376, T24, and UMUC3). d Circular and linear expression of HIPK3 and CDYL in the cytoplasm and nucleus of FL3. Expression levels are measures based on either poly(A) selected RNA-Seq (poly(A); only mRNAs) or total RNA (both mRNAs and circRNAs)