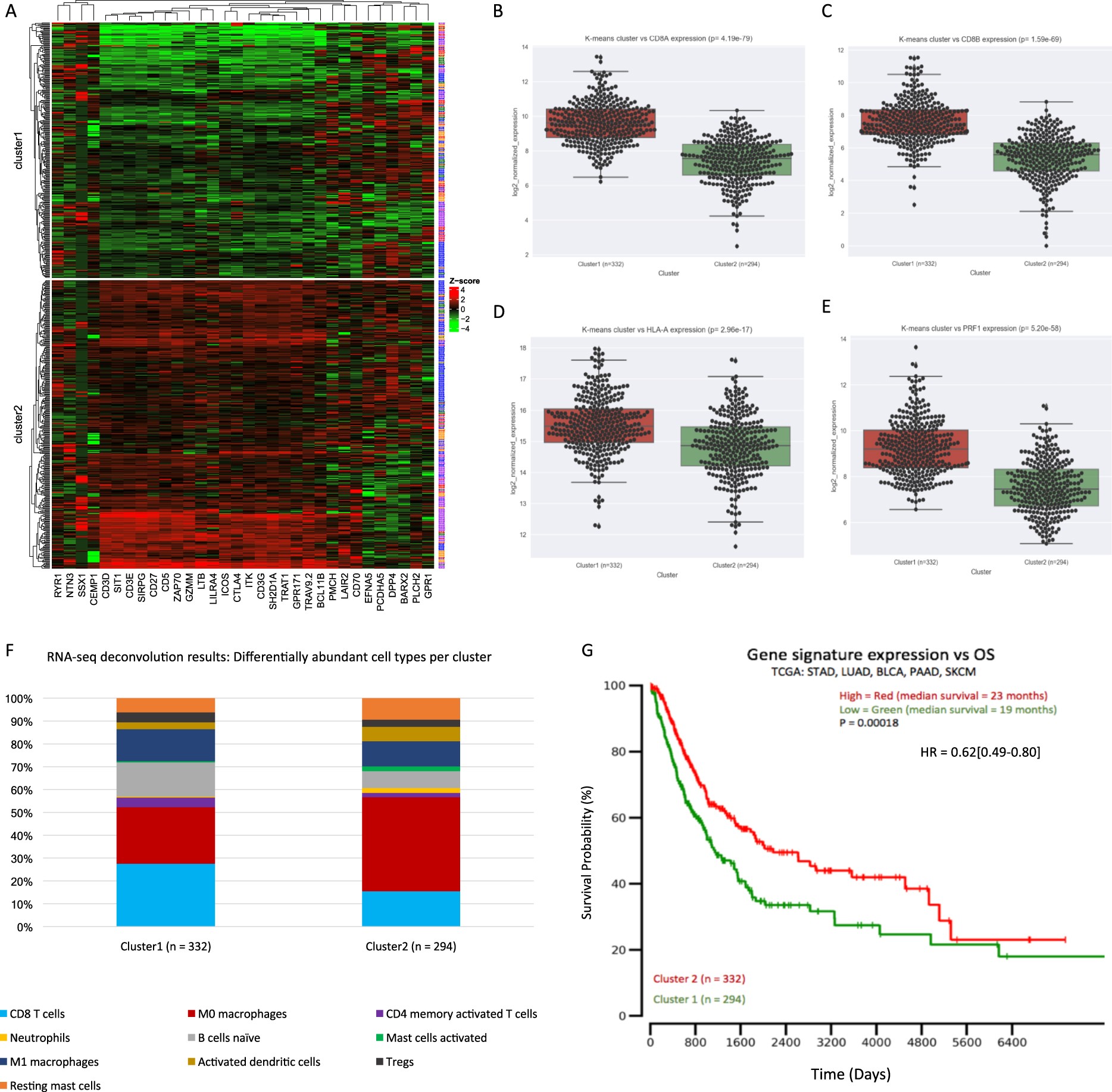
Fig. 5

Gene signature analysis in TCGA validation dataset (nā=ā626). a 32-gene signature expression k-means clustering produces two clusters (ncluster1ā=ā332, ncluster2ā=ā294). Clusters derived from 32-gene signature expression in TCGA validation data versus CD8+ T cell activity marker expression for b CD8A, c CD8B, d HLA-A, and e PRF1 (Pā=ā4.19e-79, Pā=ā1.59e-69, Pā=ā2.96e-17, and Pā=ā5.20e-58, respectively; Fig. 4b-e). f CIBERSORT RNA-seq deconvolution results for relative immune cell type abundances between patient tumor samples from k-means clusters (only differentially represented cell types (Pā<ā0.05) were selected for presentation/visualization purposes; see Supp. Table 4 for absolute cell type abundances). g Overall survival plot/Cox proportional hazard regression analysis results between cluster1 patients (red/top line) and cluster2 patients (green/bottom line), Pā=ā0.00018, HRā=ā0.40[0.49ā0.80]