Fig. 5
From: Both rare and common genetic variants contribute to autism in the Faroe Islands

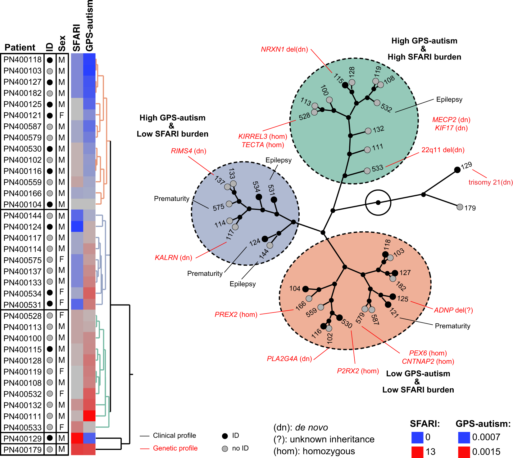
Stratification of autism in Faroese individuals. On the left, the stratification was built using hierarchical clustering on the number of genes carrying rare deleterious variants altering SFARI genes (MIS30, LGD, or CNV) and on the genome-wide polygenic score for autism (GPS-autism). The other columns were not used for the clustering. The genetic profile contains variants with a predicted impact on the condition of the individual with autism. The clinical profile gives a subset of relevant information for each individual with autism. ID intellectual disability, M male, F female, del deletion, dup duplication