Fig. 2
From: Deleterious mutations in ALDH1L2 suggest a novel cause for neuro-ichthyotic syndrome

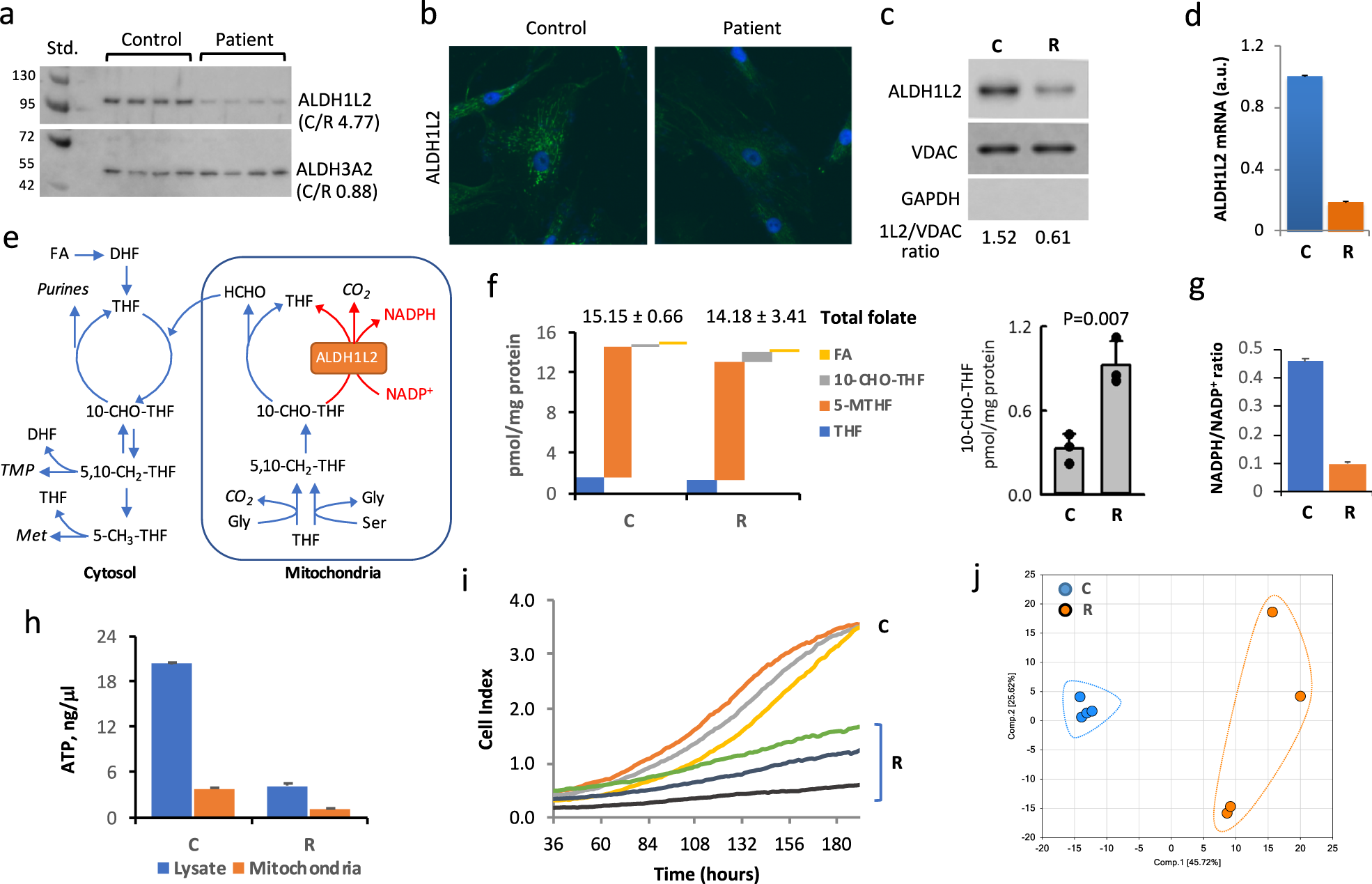
Difference between fibroblasts from the patient (R cells) and fibroblasts from healthy individual (C cells). a–c R cells have much lower levels of ALDH1L2 protein as evaluated by Western blot assay (a, ratios of averaged band intensities are indicated; statistics is shown in Supplementary Fig. 3) and confocal microscopy b in cells or by Western blot assay in isolated mitochondria (c). In panel a, samples were from different plates (biological replicates) with 20 μg of the total protein loaded per well. d Levels of ALDH1L2 mRNA are lower in R cells (mean ± SE of three biological replicates). e Cytosolic and mitochondrial folate pathways. f Levels of folate coenzymes (FA, folic acid; THF, tetrahydrofolate; 5-MTHF, 5-methyl-THF; 10-CHO-THF, 10-formyl-THF) in C and R cells (only 10-CHO-THF was noticeably and significantly different between the two cell lines). For each cell type mean ± SE of three independent experiments (each done in quadruplicate) is shown (3 biological replicates each includes 4 technical replicates). g Ratio of NADPH/NADP+ in C and R cells (mean ± SE of four biological replicates). h Levels of ATP in C and R cells (mean ± SE of four biological replicates). For panels d, g, h, p values were below 0.001 (Student’s t-test) for the comparison of R and C cells (detailed statistical analysis for these panels is shown in Supplementary Figs. 4 and 6–8). i Proliferation rate of C and R cells measured in real-time (xCelligence); samples with three densities of cells were monitored for each cell type. In each case, experiments were done in duplicate with automated averaging of data points. j PCA for metabolites (475 total) measured in C and R cells (n = 4; samples are biological replicates)