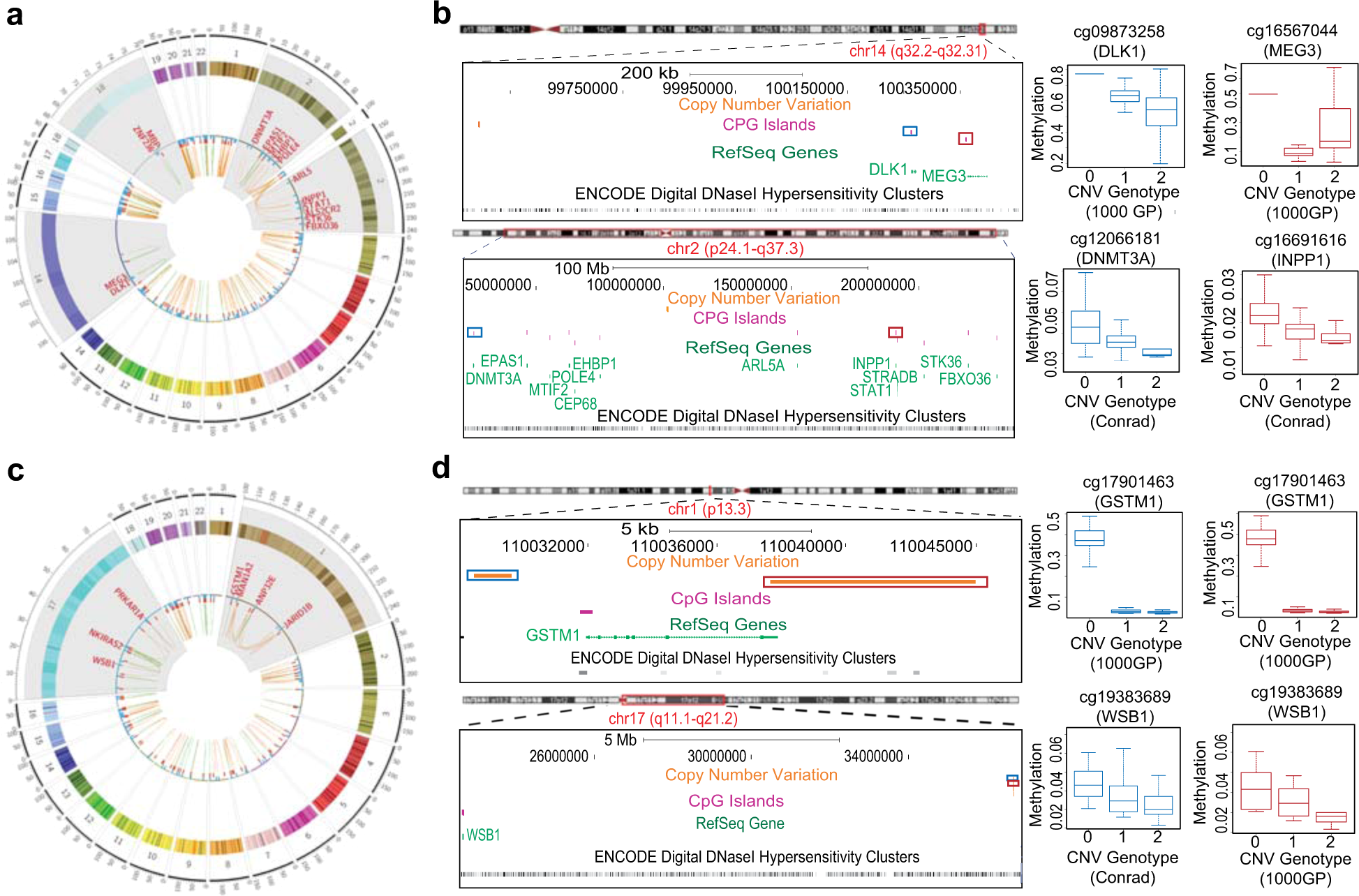
Fig. 2: Types of mQTL associations.

Shown are Circos plots of single CNVs associated with methylation of multiple CpG sites (a) and, conversely, multiple CNVs associated with methylation of a single CpG site (c). Chromosomes form the outer ring of the plot, followed by CpGs of genes (blue bars) and CNVs (dark orange bars). Arched lines indicate associations between CNVs and CpG methylation (proximal, green; distal, orange). Methylation of neighboring genes, ZNF236 and MBP, located in the critical domain for 18q deletion syndrome, is associated with a common CNV-mQTL. b Upper panel (left): example of a CNV (orange), proximally associated with the methylation of CpG sites (boxed blue and red) in the promoters of the imprinted genes DLK1 and MEG3 (green). Lower panel (left): a single CNV-mQTL distally associated with multiple CpG sites in the promoters of ALS2CR2, ARL5, CEP68, DNMT3A, EHBP1, EPAS1, FBXO36, INPP1, MTIF2, POLE4, STAT1, and STK36 genes. d Upper panel (left): example of multiple CNV-mQTLs proximally associated with a CpG site in the promoter of the gene GSTM1. Lower panel (left): multiple CNV-mQTLs distally associated with the methylation of a single CpG site in the promoter of the gene WSB1. Box and whisker plots on the right of b and d show correlation between CNV genotype and the associated CpG methylation.