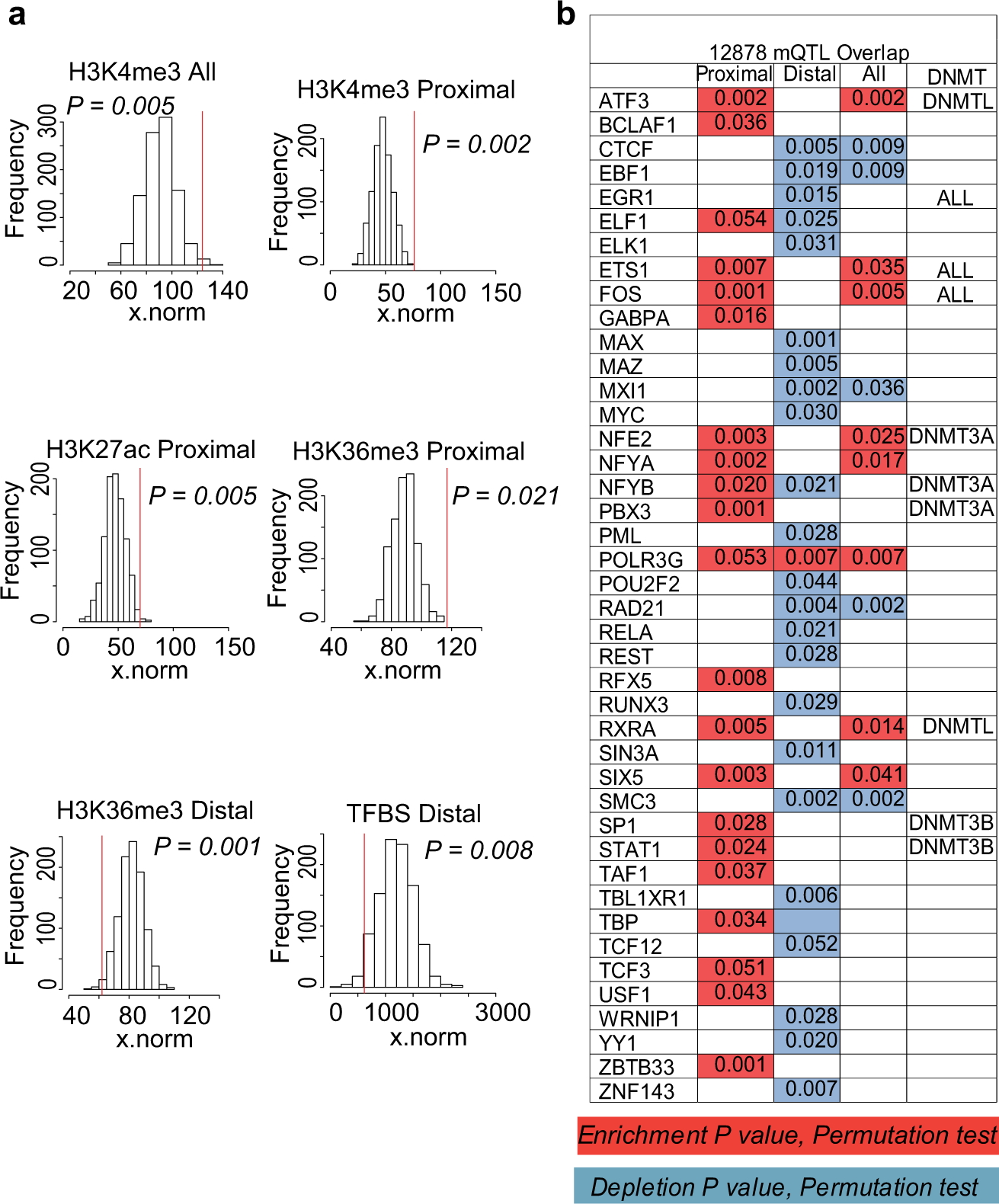
Fig. 4: ENCODE analysis.

Significance testing of the overlap between CNV-mQTLs and various histone modifications, and TFBS defined by the ENCODE consortium on the HapMap cell line GM12878. a Null distribution of overlap between randomly permutated datasets (1000 iterations) and ENCODE features. The red line shows the statistical significance of the overlap of the CNV-mQTL dataset. P-values from permutation test are shown. b Table summarizes the permutation test P-values of overlap between proximal/distal/all CNV-mQTLs and individual TFBS. Enrichment and depletion are indicated in red and blue, respectively. The last column summarizes the various DNA methyl transferases (DNMTs) that have been demonstrated to interact with each TF61.