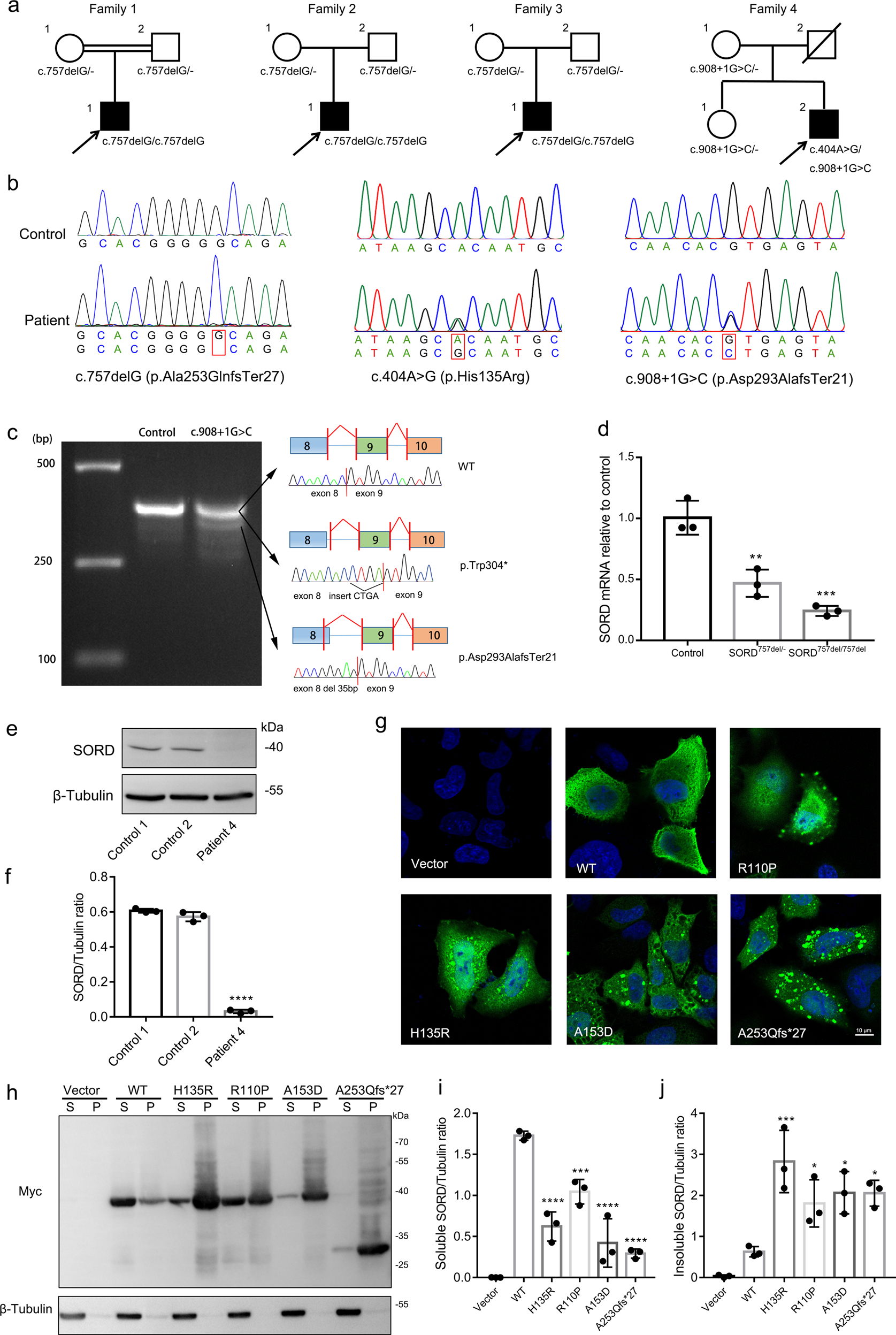
Fig. 1: Genetic and functional findings in dHMN patients with SORD variants.
From: Biallelic SORD pathogenic variants cause Chinese patients with distal hereditary motor neuropathy

a Pedigrees of four Chinese dHMN families carrying SORD variants. Circle: females; square: males; open symbol: unaffected; filled symbol: affected; arrow: proband of each family. b Sequencing chromatograms of three variants within SORD. The lower chromatogram represents the variant and the upper one represents the normal sequence. c SORD cDNA products were separated by agarose gel electrophoresis and confirmed by Sanger sequencing. Lane 1: marker; lane 2: control; lane 3: subject II-2 (family 4). d Relative SORD mRNA expression levels from peripheral blood in subjects with a heterozygous or homozygous c.757delG (p.Ala253GlnfsTer27) compared with the healthy controls (n = 3 experimental repeats, data are shown as mean ± SD. **p < 0.01; ***p < 0.001). e Fibroblast SORD protein expression levels in two normal controls and patient 4 with compound c.908 + 1 G > C/p.His135Arg variants. f The graph shows β-tubulin normalized SORD expression levels (n = 3 biological repeats, data are shown as mean ± SD. ****p < 0.0001). g Immunofluorescence analysis of HeLa cells expressing WT or mutant SORD. Cells were stained by mouse anti-Myc antibody followed by anti-mouse Alexa Fluor 488 (green)-conjugated secondary antibody and DAPI (blue). Scale bars = 10 μm. h Soluble (S) and insoluble (P) protein fractions per variant with western blot probing for Myc-SORD and β-Tubulin (loading control). The graphs show β-tubulin normalized Myc-SORD expression levels per variant in soluble protein fractions (i) and insoluble protein fractions (j) (n = 3 biological repeats, data are shown as mean ± SD. *p < 0.05; ***p < 0.001; ****p < 0.0001). All blots were derived from the same experiment and were processed in parallel.