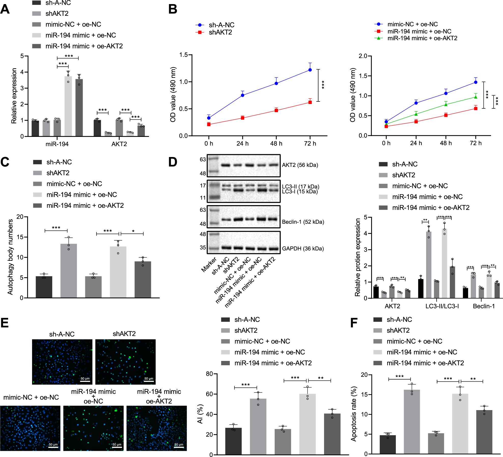
Fig. 3: Overexpression of miR-194 promotes GC cell autophagy by targeting AKT2.

A qRT-PCR to measure the expression of miR-194 and AKT2 in transfected cells; B MTT assay to assess the viability of transfected cells (Asterisk (*) signs indicate the p values for the entire difference between the curves); C quantitative analysis of autophagy of transfected cells under observation of transmission electron microscope; D western blot assay to measure the expression of AKT2 and autophagy-related proteins (LC3-I, LC3-II, and Beclin-1) in transfected cells; E TUNEL assay to detect TUNEL-positive apoptotic cells (200×); F flow cytometric analysis for the apoptosis rate of transfected cells; *p < 0.05, **p < 0.00, ***p < 0.0001. The measurement data are summarized by mean ± standard deviation. Data in A–F were analyzed by one-way ANOVA with Tukey post hoc test. Statistical analysis in relation to time-based measurements in B was realized using repeated measures ANOVA, followed by a Bonferroni’s post hoc test. Cellular experiment was repeated three times.