Fig. 5: LOF of TMEM16E impairs intracellular calcium oscillations.
From: Ano5 modulates calcium signaling during bone homeostasis in gnathodiaphyseal dysplasia

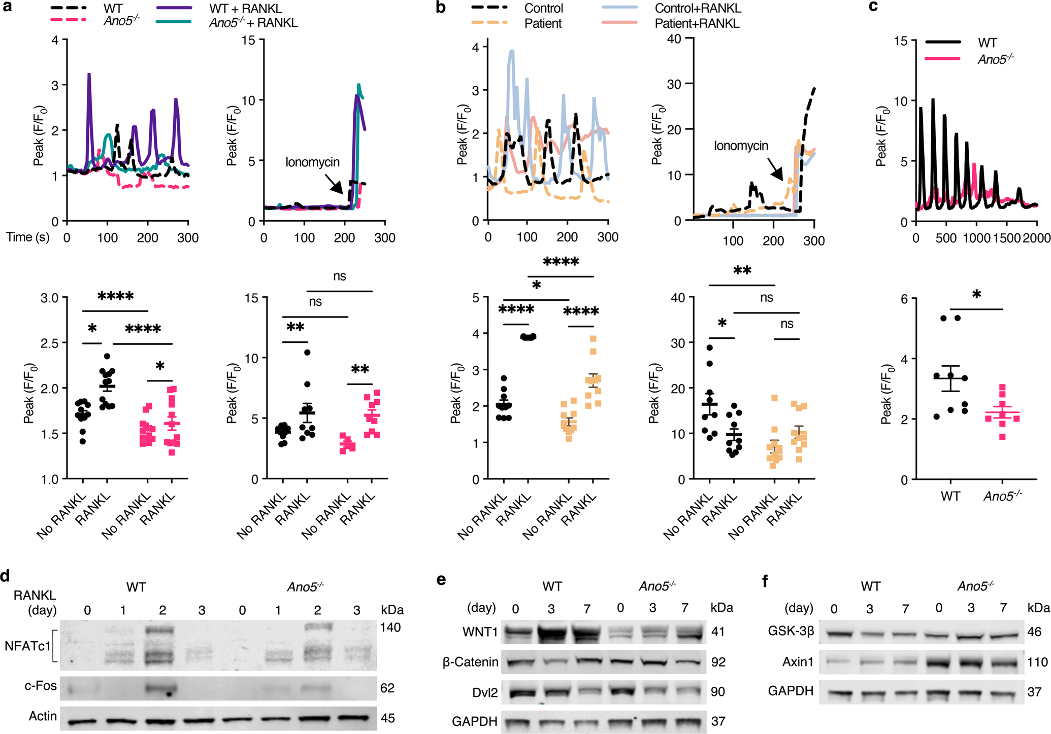
a RANKL-induced oscillatory changes in [Ca2+]i from Ano5−/− and WT BMMs (left) and after the addition of 10 mM ionomycin at the end of each experiment (right). b RANKL-induced oscillatory changes in [Ca2+]i in PBMCs from patients and healthy controls (left) and after the addition of 10 mM ionomycin at the end of each experiment (right). c Oscillatory changes in [Ca2+]i during osteogenic differentiation of Ano5−/− and WT calvarial osteoblasts. d NFATc1 and c-Fos expression as assessed by Western blotting of WT and Ano5−/− BMM nuclear samples during osteoclast differentiation. e WNT1, β-Catenin, Dvl2, f GSK-3β, Axin1 expression as assessed by Western blotting of osteoblast samples from WT and Ano5−/− mice during osteoblast differentiation. Fluorescence intensity values over time (normalized to minimum intensity values) were calculated for each cell. Analysis of the peak fluorescence intensity per firing cell over an observation period. Data are represented as the mean ± SEM. All results are representative of data generated from at least three independent experiments. Two-tailed Student’s t-test (for c), two-way ANOVA (for a, b) followed by Tukey’s multiple comparisons test. *P < 0.05, **P < 0.01, ****P < 0.0001; ns: not significant P > 0.05.