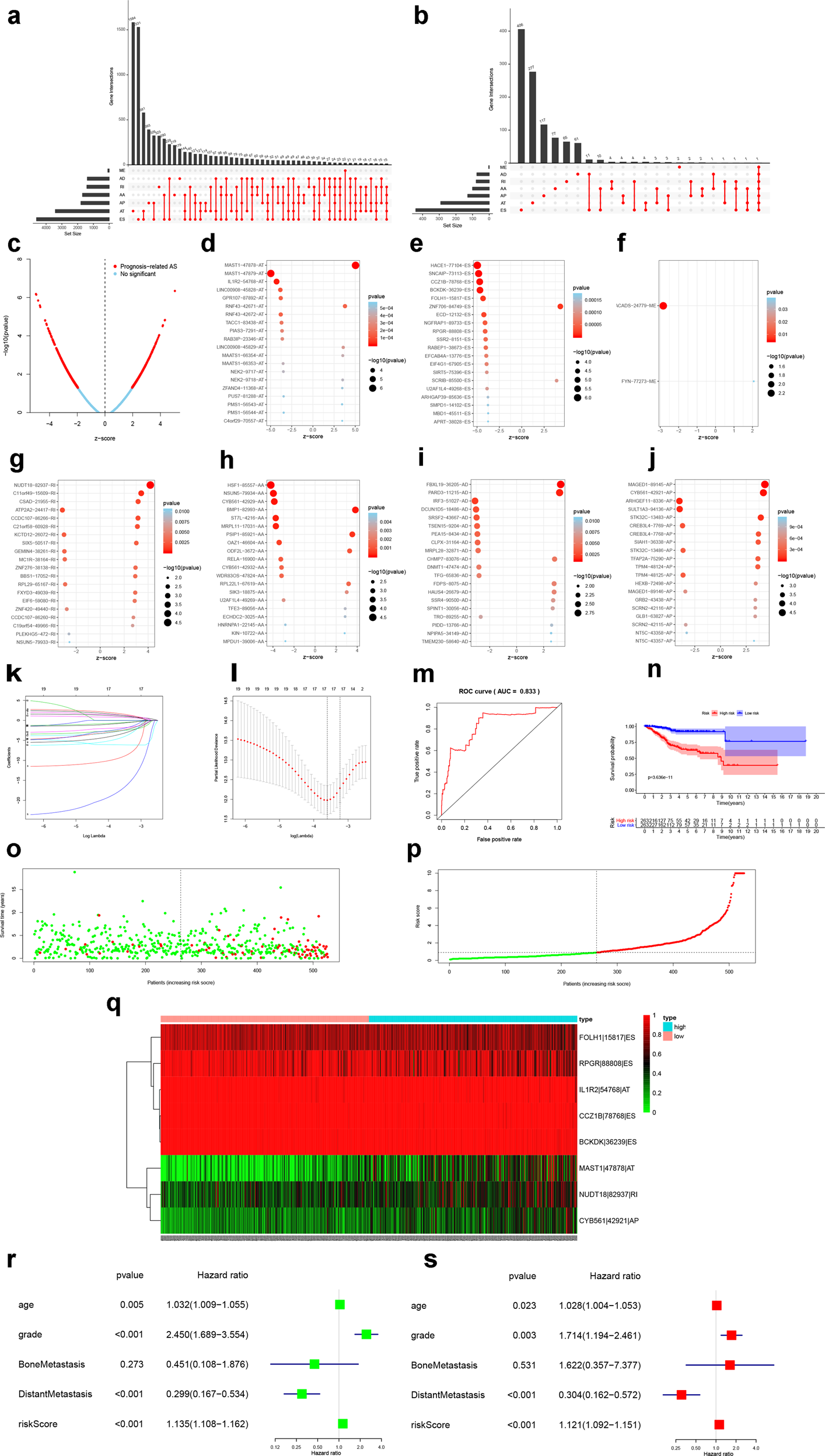
Fig. 2: Identification of prognostic AS.

UpSet plots of alternative splicing events (a) and alternative splicing events related to survival (b). Volcano plot of alternative splicing events to identify overall-survival-associated splicing events (c). Bubble plots of the top 20 overall-survival-associated splicing events (d–j). Lasso regression analyses of the top 20 overall-survival-associated splicing events (k, l). ROC curve (m), survival curve (n), scatterplot (o), and risk plot (p) of the risk model. The heatmap of the overall-survival-associated splicing events (q). Forest plots of univariate cox regression analysis (r) and multivariate cox regression analysis (s).