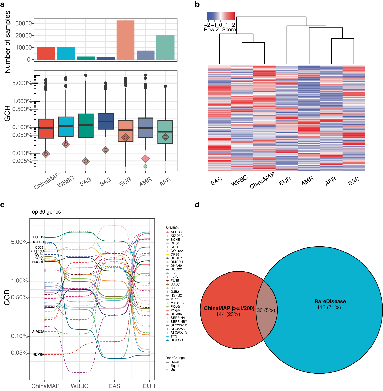
Fig. 2: Unique characteristics of GCR estimated from ChinaMAP.
From: Populational pan-ethnic screening panel enabled by deep whole genome sequencing

a Distribution of GCR estimated from all investigated public datasets. Bottom: The distribution of GCR estimated from clear AR disease-causing variants; The green dot and red square represent the GCR that covers 99% and 95% of studied genes, respectively. Top: The corresponding sample size of each ethnic group in the studied databases. b Hierarchical clustering of genes with GCR  ≥  1/500 in ChinaMAP are selected to compare with corresponding GCRs in other studied populations. c Top 30 genes with drastic GCR changes, the order of which is determined based on the maximum pairwise distance of GCR between populations for a given gene, are selected to demonstrate ethnic-specific GCR features (solid: higher GCR in the East Asian group; dashed-line: lower GCR in the East Asian group). Additionally, the relative rank change of selected genes compared to ChinaMAP is indicated by line type. d The overlap of gene lists between ChinaMAP-derived AR disease-causing genes and genes associated with rare diseases officially listed in China.