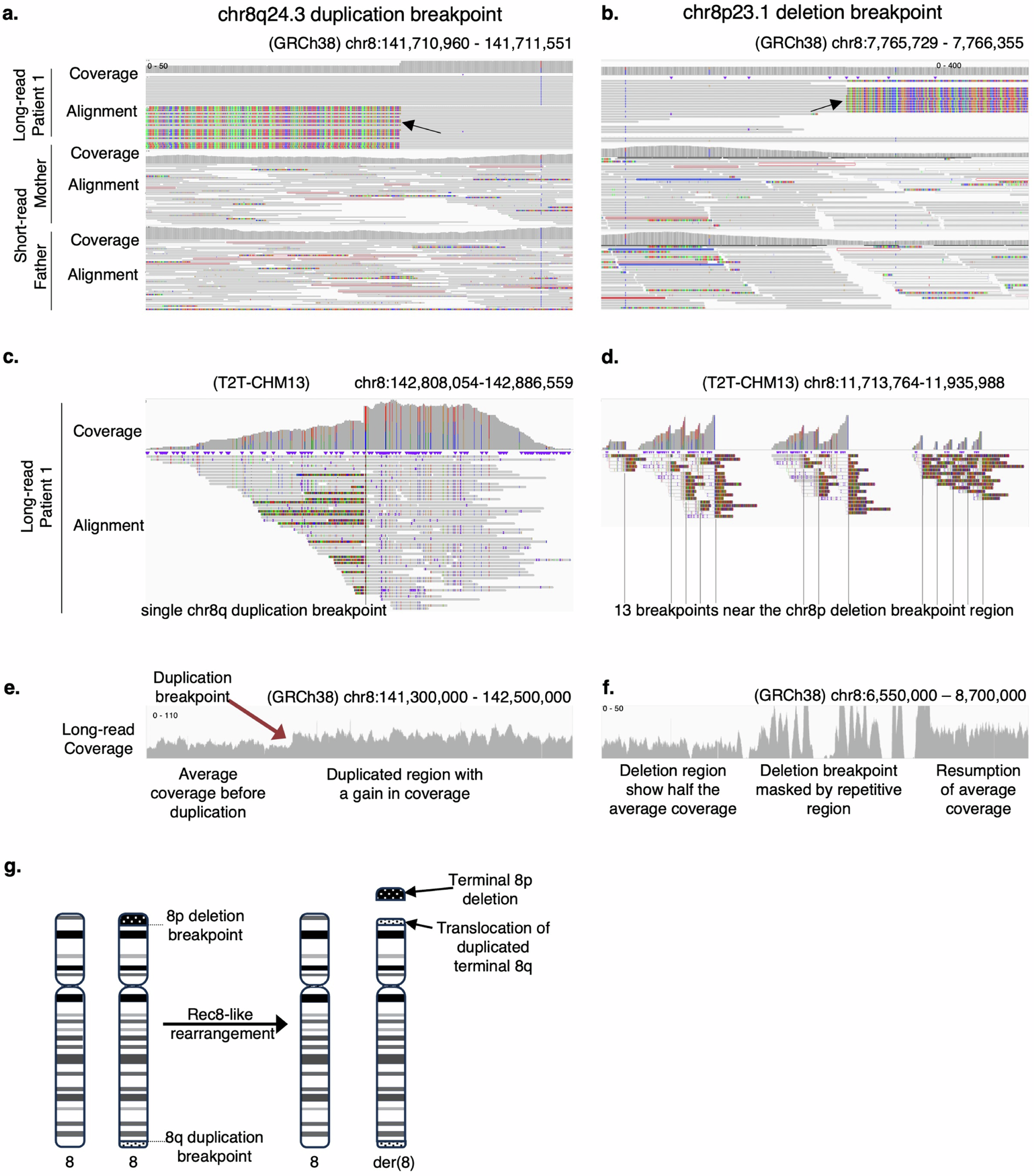
Fig. 2: PacBio circular consensus sequencing resolved a Rec8-like rearrangement in patient 1.
From: Long-read genome sequencing resolves complex genomic rearrangements in rare genetic syndromes

IGV view of total coverage and read alignment of PacBio circular consensus sequencing reads at chr8q duplication breakpoint, sorted by parental haplotypes (a) and the chr8p deletion breakpoint, sorted by breakpoint spanning reads (b). Colored portion of the soft-clipped (breakpoint spanning) reads shows base mismatches that spans the rearrangement. Only reads with mapping quality >30 were considered for analysis. IGV view of minimap2 alignment of chr8q breakpoint spanning reads to the T2T reference genome maps to chr8q duplication breakpoint (c) and the chr8p deletion breakpoint region (d). IGV view of long-read coverage at the chr8q duplication region (e) and the chr8p deletion region (f). g Schematic of the rec-8-like rearrangement in the proband in family 1.