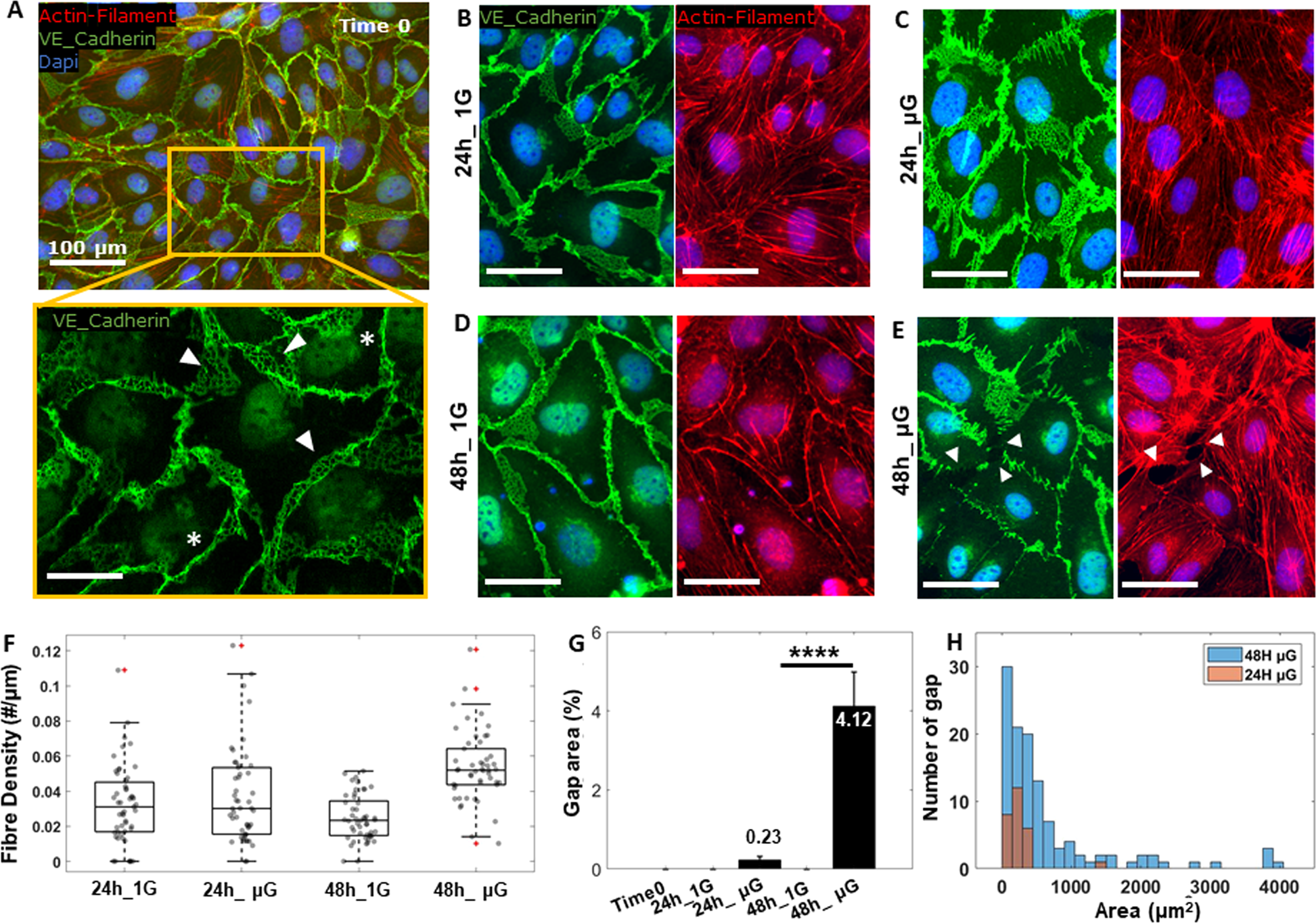
Fig. 7: Junction opening and gap formation.

Fluorescence images of a confluent monolayer of HUVECs showing Actin-Filament (red), VE-Cad (green) and Dapi (blue) at Time 0 (A) and after 24 h and 48 h of gravity (1 G) (B, D) and μG (C, E) conditions. Inset of Time 0 shows the heterogeneous patterns of VE-Cad protein clustered at cell border in reticular network (arrows) and linear configuration (stars). Intermitted VE-Cad pattern and gap formation in 48 h μG sample are also indicated with arrows. F Box plots and scatter data points for actin stress fibers density analyzed for all experimental conditions. G Histogram showing the percentage of opened gap area for all experimental conditions. H Histogram showing the distribution of gap in number and dimension for 24 h and 48 h microgravity group. Scale bars, 50 µm. Asterisks are reported for cases with statistical significance: **** 24 h μG Vs 48 h μG, p = 0.00004. The statistical analysis of the data was performed using one-way analysis of variance (ANOVA) with Turkey’s test for multiple comparisons.