Fig. 9: Effect of irisin on the musculoskeletal system of hind-limb suspended mice.
From: Time-dependent unloading effects on muscle and bone and involvement of FNDC5/irisin axis

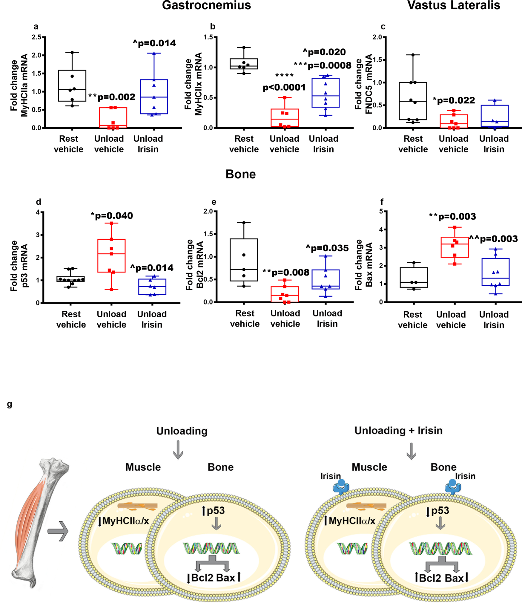
Quantitative PCR (qPCR) showing mRNA expression levels of MyHCIIα, MyHCIIx in Gastrocnemius muscle (a, b), FNDC5 in Vastus Lateralis muscle (c) and p53, Bcl2 and Bax (d–f) in cortical bone of control mice kept in rest condition (Rest) and HU mice (Unload) treated with vehicle or irisin (100 μg/kg) once a week for 4 weeks. Data showed a significant reduction of MyHCIIα and MyHCIIx expression in unload mice treated with vehicle compared to controls (Rest), whereas irisin treatment restored MyHCIIα expression to control values (a). Albeit not returned to control levels, irisin treatment significantly increased the expression of MyHCIIx myosin compared to unload mice treated with vehicle (b). In Vastus Lateralis, irisin treatment was not effective in preventing FNDC5 decline (c). The significant increase in p53 expression in unload mice treated with vehicle was prevented by irisin treatment in unload mice (d). The unloaded-induced modulation of Bcl2 and Bax were restored to control levels by irisin treatment in unload mice (e, f). Scheme summarizing the effects of unloading and irisin treatment on the expression of myosins in muscle and p53, Bcl2 and Bax in cortical bone (g). Shapiro-Wilk test and Mann-Whitney test were performed. Data are presented as box-and-whisker with median and interquartile ranges, from max to min, with all data points shown. *p < 0.05, **p < 0.01, ****p < 0.0001 vs Rest and ^p < 0.05, ^^p < 0.001 vs Unload vehicle.