Fig. 1: cAGO promotes the differentiation of HepaRG cells towards HLCs.
From: TRPML1 ion channel promotes HepaRG cell differentiation under simulated microgravity conditions

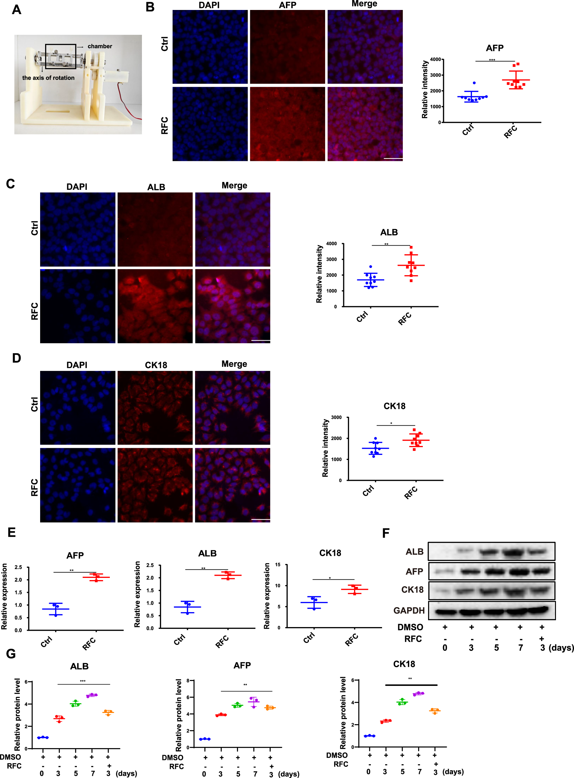
A The schematic of rotating flat chamber (RFC) device. B Immunofluorescence staining of AFP (red) and DAPI (blue) in HepaRG cells incubated without or with RFC (10 rpm/min) for 72 h as assessed by confocal imaging. Scale bar: 80 μm. Mean ± SD (n = 9) by Student’s t-test. C Immunofluorescence staining of ALB (red) and DAPI (blue) in HepaRG cells incubated without or with RFC (10 rpm/min) for 72 h as assessed by confocal imaging. Scale bar: 80 μm. Mean ± SD (n = 9) by Student’s t-test. D Immunofluorescence staining of CK18 (red) and DAPI (blue) in HepaRG cells incubated without or with RFC (10 rpm/min) for 72 h as assessed by confocal imaging. Scale bar: 80 μm. Mean ± SD (n = 9) by Student’s t-test. E The RT-qPCR analysis for AFP, ALB, and CK18 mRNA levels in HepaRG cells, without or with RFC. Mean ± SD (n = 3) by Student’s t-test. F Western blot analysis and quantification (G) of the protein levels of ALB, AFP, CK18 in HepaRG cells under normal gravity conditions for 3–7 days or under cAGO conditions for 3 days. Mean ± SD (n = 3) by ANOVA.