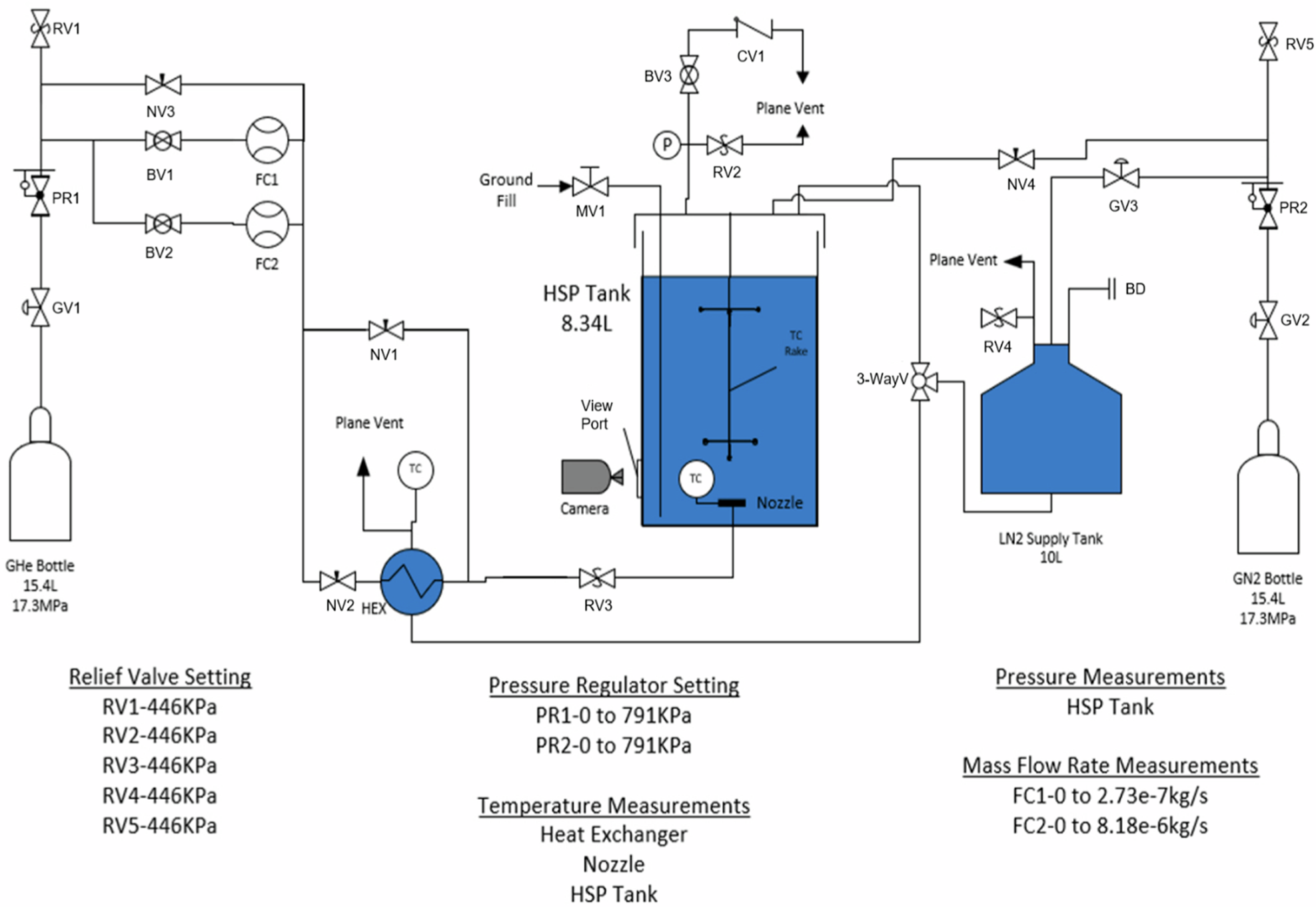
Fig. 15: Experimental system. | npj Microgravity