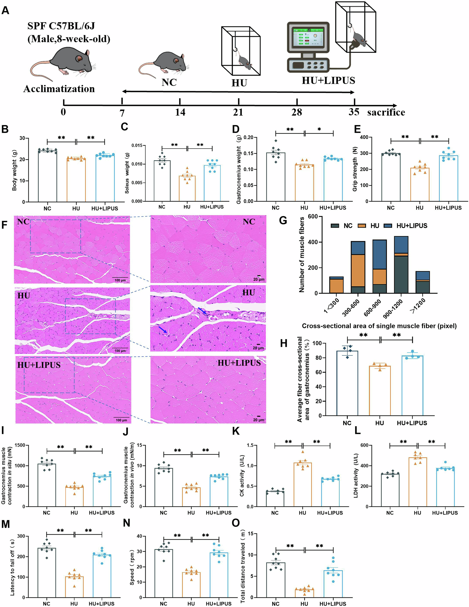
Fig. 1: The effect of abdominal LIPUS treatment on muscle atrophy in hindlimb unloaded mice.

A Diagram of the ultrasound intervention protocol. B Body weight. C Soleus muscle weight. D Gastrocnemius muscle weight. E Grip strength. F Hematoxylin-eosin staining. G Distribution of muscle fiber area (n = 4). H Average fiber cross-sectional area of gastrocnemius. I Gastrocnemius muscle contraction in situ. J Gastrocnemius muscle contraction in vivo. K CK activity. L LDH activity. M Latency to fall off. N Speed. O Total distance traveled. The data were expressed as mean ± SD, *p < 0.05 and **p < 0.01.