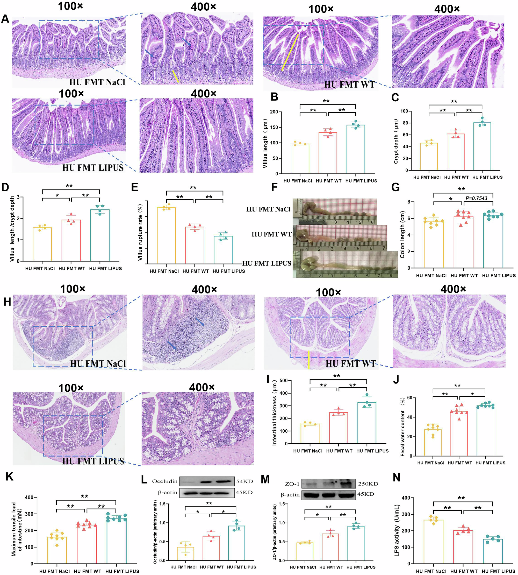
Fig. 9: The effect of fecal microbiota transplantation from abdominal LIPUS treated mice on intestinal barrier and function in hindlimb unloaded mice.

A HE staining of small intestinal tissue. B Villus length. C Crypt depth. D Villus length/Crypt depth. E Villus rupture rate. F Representative images of the colon of mice. G Colon length. H HE staining of colonic tissues. I Thickness of colonic muscle layer. J Fecal water content. K Maximum tensile load of intestine. L The protein level of Occludin in colon. M The protein level of ZO-1 in colon. N LPS activity. The data were expressed as mean ± SD, ∗P < 0.05 and ∗∗P < 0.01.