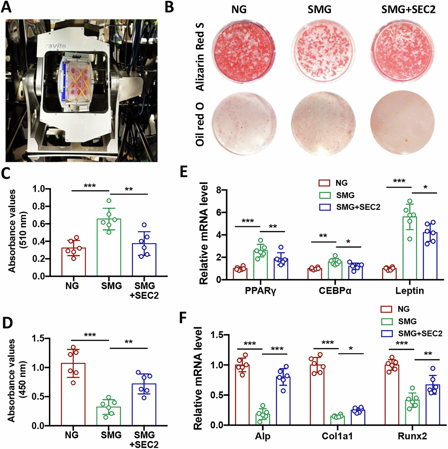
Fig. 3: SEC2 reversed microgravity induced BMSCs trans-differentiation from osteogenesis to adipogenesis.

A Three-dimensional random positioning machine (RPM) for inducing simulated microgravity on BMSCs. RPM setup was used to continuously make random changes in the orientation of BMSCs relative to the gravity vector. B Representative images of Oil red O or Alizarin red S staining of BMSCs cultured in 1:1 OB/AD induction medium under mimicked microgravity and treated with SEC2. C Quantification of lipid accumulation by measuring the 518 nm absorbance after eluting the Oil Red O deposit with isopropanol. D Quantification of Alizarin Red S stained nodulus measured under the wavelength of 560 nm. The mRNA expression level of adipogenesis markers (E) and osteogenesis markers (F) were measured by real-time PCR.