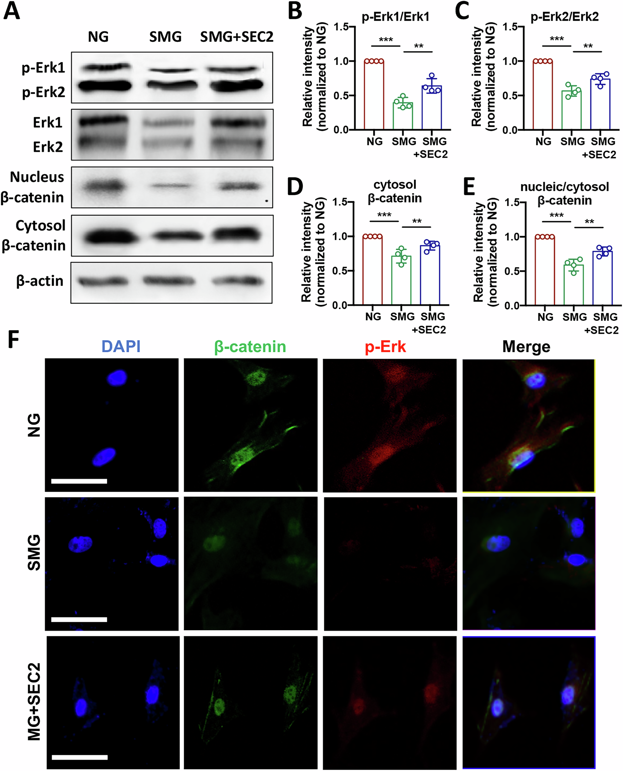
Fig. 4: SEC2 reversed microgravity induced down-regulation of ERK and β-catenin signaling.

A Western blot analysis of Erk phosphorylation and β-catenin nucleus translocation of BMSCs under SMG condition and SEC2 treatment. Quantitative analysis of relative protein band intensity of p-Erk1/Erk1 (B), pErk2/Erk2 (C), cytosol β-catenin (D) and nucleic/cytosol β-catenin (E). F Immunofluorescence (IF) staining analysis of β-catenin and Erk nucleus translocation under SMG condition and treated with SEC2. Scale bar: 50 μm.